查看更多
密码过期或已经不安全,请修改密码
修改密码
壹生身份认证协议书
同意
拒绝
同意
拒绝
同意
不同意并跳过
符 晓1 孙清怡1 苏家宝1 陈 果1 陆清波2
DOI:10.3969/j.issn.1006-298X.2025.06.004
[基金项目]国家自然科学青年基金(823700364, 8217021262);无锡市卫生健康委青年项目(Q202226);无锡市太湖之光青年项目(K20221028);江南大学附属医院临床医学科研项目(LCYJ202306);无锡市中青年医疗卫生拔尖人才项目(HB2023045)
[作者单位]1江南大学无锡医学院(无锡,214122);2江南大学附属医院内分泌科
[通信作者]陆清波(E-mail:bonnielqb@yeah.net)
摘 要 目的:探讨能量限制(CR)对缺血再灌注诱导的小鼠急性肾损伤(AKI)作用及机制。 方法:将C57BL/6J雄性小鼠随机分为:假手术组(Sham)、肾缺血再灌注损伤(IRI)组、Sham+CR组、IRI+CR组、IRI+抗生素清扫(ABX)组、IRI+ABX+CR组、IRI+金氏拟杆菌(PG)组、IRI+灭活金氏拟杆菌(KPG)组,每组6只。IRI 24 h后,收集小鼠肾脏组织及血清标本。采用HE染色观察各组肾脏组织的病理变化,使用试剂盒检测小鼠血尿素氮(BUN)、血清肌酐(SCr)的变化,采用qRT-PCR和Western Blot检测肾脏损伤相关基因的表达,16s rRNA检测小鼠粪便中的肠道菌群的变化。 结果:与Sham组相比,IRI小鼠BUN和SCr升高(P<0.05),肾脏中肾损伤分子1(KIM-1)、中性粒细胞明胶酶相关脂质运载蛋白(NGAL)水平增高(P<0.05),肾小管损伤严重(P<0.05)。与IRI组相比,IRI+CR组小鼠BUN和SCr降低(P<0.05),肾脏中KIM-1和NGAL的表达降低(P<0.05),肾损伤程度减轻(P<0.05)。 与IRI组相比,IRI+CR组小鼠结肠组织的闭锁小带蛋白1(ZO-1)和闭合蛋白(Occludin)的表达显著增加(P<0.05)。16s rRNA结果显示CR处理的小鼠粪便中PG的丰度增加(P<0.05),肠道定植PG有效抑制IRI引起的肾脏病理改变和肠道屏障功能的破坏。 结论:CR对IRI肾脏有保护作用,其机制可能与上调PG及增加肠道紧密连接蛋白表达有关。
关键词 急性肾损伤 能量限制 肠道菌群 PG 肠道屏障
FU Xiao1, SUN Qingyi1, SU Jiabao2, CHEN Guo1, LU Qingbo2
1School of Medicine of Jiangnan University, Wuxi 214122, China
2Department of Endocrinology, Affiliated Hospital of Jiangnan University, Wuxi 214122, China
Corresponding author:LUQingbo(E-mail:bonnielqb@yeah.net)
ABSTRACT Objective:To investigate the effects of caloric restriction (CR) on ischemia-reperfusion-induced acute kidney injury (AKI) in mice and to explore the underlying mechanisms. Methodology:Male C57BL/6J mice were randomly assigned to the following groups: sham surgery (Sham), ischemia-reperfusion injury (IRI), Sham+CR, IRI+CR, IRI+antibiotic clearance (IRI+ABX), IRI+ABX+CR, IRI+Parabacteroides goldsteinii (PG), and IRI+heat-killed PG (KPG). Kidney pathology was assessed by hematoxylin and eosin (HE) staining. Blood urea nitrogen (BUN) and serum creatinine (SCr) levels were measured using assay kits. The expression of kidney injury markers was analyzed by quantitative real-time PCR and Western blotting. Gut microbiota composition was assessed by 16S rRNA sequencing of fecal samples. Results:Compared with the Sham group, IRI mice showed elevated BUN and SCr levels (P<0.05), increased renal expression of KIM-1 and NGAL (P<0.05), and severe tubular injury (P<0.05). CR significantly attenuated these effects: in IRI+CR mice, BUN and SCr levels were reduced (P<0.05), KIM-1 and NGAL expression decreased (P<0.05), and renal pathology improved (P<0.05). Moreover, CR upregulated the expression of colonic tight junction proteins ZO-1 and occludin (P<0.05) and increased the abundance of PG (P<0.05). Colonization with PG, but not heat-killed bacteria, alleviated IRI-induced kidney injury and preserved intestinal barrier function. Conclusion:CR protects against renal IRI, at least in part, by enhancing intestinal barrier integrity through the enrichment of PG and upregulation of tight junction proteins.
Key words acute kidney injury caloric restriction gut microbiota parabacteroides goldsteinii intestinal barrier
急性肾损伤(AKI)是临床常见的严重并发症,表现为短期内肾功能急剧减退,导致尿量减少及血清肌酐(SCr)、尿素氮(BUN)升高[1-2]。尽管现有治疗可部分缓解病情,但仍会增加患者的发病率和死亡率,部分患者可进展为慢性肾脏病(CKD)或终末期肾病(ESKD),因此亟需新的治疗策略。肠道菌群是复杂的微生态系统[3-4],可通过调节免疫反应影响全身炎症水平,而免疫异常和系统性炎症在AKI的发生发展中起关键作用。能量限制(CR)通过减少能量摄入改善代谢状态,并可显著改变肠道菌群组成,增加有益菌、抑制有害菌,从而促进肠道健康。研究发现,CR通过激活腺苷酸活化蛋白激酶(AMPK)和沉默信息调节因子1(SIRT1)信号、抑制哺乳动物雷帕霉素靶蛋白(mTOR)通路,促进线粒体功能、自噬和抗氧化防御,从而减少肾脏的炎症和纤维化。此外,CR还能改善糖尿病肾病和CKD的代谢状态,减轻蛋白尿和结构损伤,并增强肾小管细胞对急性损伤的耐受力。近年研究还表明,CR可通过重塑肠道菌群间接调节肾脏代谢与炎症,提示其在“肠-肾轴”中具有潜在调控作用。但关于CR改善AKI的作用及机制尚不明确,且缺乏系统研究。本研究旨在探讨CR对小鼠肾缺血再灌注损伤(IRI)的影响,分析其与肠道菌群的关系,明确CR是否通过调节肠道菌群改善AKI及其潜在机制。
动物选择和分组 本研究经江南大学实验动物伦理委员会批准。选用无特定病原体级(SPF级)9~10周龄雄性C57BL/6J小鼠,随机分为8组,每组6只:假手术组(Sham)、IRI组、Sham+CR组、IRI+CR组、IRI+抗生素清扫(ABX)组、IRI+ABX+CR组、IRI+金氏拟杆菌(PG)组、IRI+灭活金氏拟杆菌(KPG)组。Sham组与IRI组自由进食,CR相关组按Sham组摄食量的70%(约2.45 g/d,即30%能量限制)喂养4 周,自由饮水[5]。对照组平均摄食量(3.5 g/d)通过连续1 周称量剩余食物确定。所有动物均每日精确测定食物摄入量以保证热量一致。小鼠短期CR虽显著减重,但未出现异常发病症状或死亡。ABX组小鼠饮用含新霉素(100 μg/mL)、链霉素(50 μg/mL)、青霉素(100 U/mL)、万古霉素(50 μg/mL)、甲硝唑(100 μg/mL)、杆菌肽(1 mg/mL)、环丙沙星(125 μg/mL)、庆大霉素(170 μg/mL)及氯霉素(10 μg/mL)的无菌水7 d。ABX处理结束后,小鼠继续接受4 周CR,再行肾脏IRI手术。
主要试剂 逆转录及荧光定量试剂盒(翌圣生物科技,上海),TRIzon RNA提取试剂(康为世纪),肾损伤分子1(KIM-1)、中性粒细胞明胶酶相关脂质运载蛋白(NGAL)引物(亦欣),ECL超敏化学发光底物(博士德),HE染液、SCr、BUN、胱抑素C(CysC)试剂盒(南京建成)。
小鼠肾脏缺血再灌注模型的构建 IRI组与IRI+CR组小鼠在2%异氟烷麻醉下行双侧肾血管夹闭术。背部肋脊角切口1.0~1.5 cm,暴露肾动脉并夹闭45 min,肾色变苍白提示缺血,松夹后再灌注24 h。处死时5%异氟烷麻醉并颈椎脱位,采集血清、结肠及肾脏。Sham组仅暴露肾脏,不夹闭血管[6-7]。
HE染色 肾脏及结肠石蜡切片(4 μm)脱蜡至水,用HE染液(D006-1-4,南京建成)染色:苏木素5 min,水洗3 s,伊红10 s,冲洗晾干后封片观察。
肾脏组织病理学观察与评分 HE切片下观察肾小管和肾小球变化。两名盲法观察者根据肾小管扩张、刷状缘脱落、坏死及管型形成评分(0~5分):0分无明显病理改变;1分损伤范围<10%;2分损伤范围10%~25%;3分损伤范围26%~50%;4分损伤范围51%~75%;5分损伤范围>75%。随机选择肾皮质10个视野(×200),取平均值作为每只动物的最终病理评分。
免疫组织化学染色 结肠石蜡切片(4 μm)脱蜡复水,采用乙二胺四乙酸(EDTA)缓冲液进行的抗原表位修复,4% H2O2阻断内源酶,封闭后加闭合蛋白(Occludin)抗体(1∶200, 27260-1-AP, 三鹰)4 ℃过夜,继加生物素二抗与HRP链霉亲和素(CW2069S,康为世纪)显色,DAB显色,核染后封片。随机6个视野评估表达。
免疫荧光染色 结肠石蜡切片(4 μm)EDTA修复10 min,0.2%曲拉通破膜,5% BSA封闭1 h,加闭锁小带蛋白1(ZO-1)抗体(1∶200, 21773-1-AP, 三鹰)4 ℃过夜,荧光二抗(1∶500, A11012/A11029, Thermo Fisher)避光孵育1 h,DAPI封片。随机6视野观察ZO-1表达。
Western Blot检测 肾组织或结肠组织裂解取蛋白(P0013,碧云天),BCA定量,变性后电泳转膜。加一抗NGAL、β肌动蛋白(β-actin)、ZO-1、Occludin、KIM-1(均1∶1 000),4 ℃孵育过夜;二抗(1∶3 000)室温孵育2 h。ECL显影,用ImageJ分析灰度。
16s微生物多样性测序 取每组小鼠粪便0.2 g,送上海欧易生物进行V3-V4区高通量测序。引物:前向5’-TACGGRAGGCAGCAG-3’,反向5’-AGGGTATCTAATCCT-3’。在ILLUMINA平台测序,97%相似性聚类分析OTU,进行α多样性(Shannon、Simpson、Chao1)及差异分析(QIIME2、LEfSe、DESeq2)。数据存储于NCBI SRA(PRJNA1090669)。
粪便DNA的提取及PG丰度的测定 用SPINSeasy DNA试剂盒(MP Biomedicals)提取DNA,DS-11 FX分光光度计测浓度。qPCR用Hieff-qPCR SYBR Mix(翌圣生物),引物针对PG 16S rRNA及总细菌基因,β-actin为内参。靶向编码来自PG的16S rRNA基因的引物(正向引物:5'-ATTCGGCATCCTCACTTC-3';反向引物:5'-ATCGTCCACCGGTCCAGGTCCAG-3')和所有细菌的引物(正向引物:5'-TGSTGAYGGYTGTCGTCA-3';反向引物:5'-ACGTCRTCCMCACCTTC-3')。计算总细菌量用β-actin作为内参。
PG培养、计数与灌胃 PG在厌氧条件(5% CO2、5% H2、90% N2)培养至对数期。离心洗涤后重悬于生理盐水,根据OD600-CFU曲线调整至1×108 CFU/0.2 mL,每日灌胃一次,连续4周。KPG经100 ℃ 15 min处理。术前连续灌胃4周,术前24 h完成最后一次灌胃后实施IRI手术。
统计学方法 使用《GraphPad Prism 9.4.1》分析数据,结果以均数±标准差表示。正态性用Shapiro-Wilk检验,方差齐性用Levene检验。两组比较用t检验;多组间用单因素方差分析(ANOVA)及Bonferroni校正;非正态分布用Kruskal-Wallis及Dunn检验。P<0.05为差异有统计学意义。
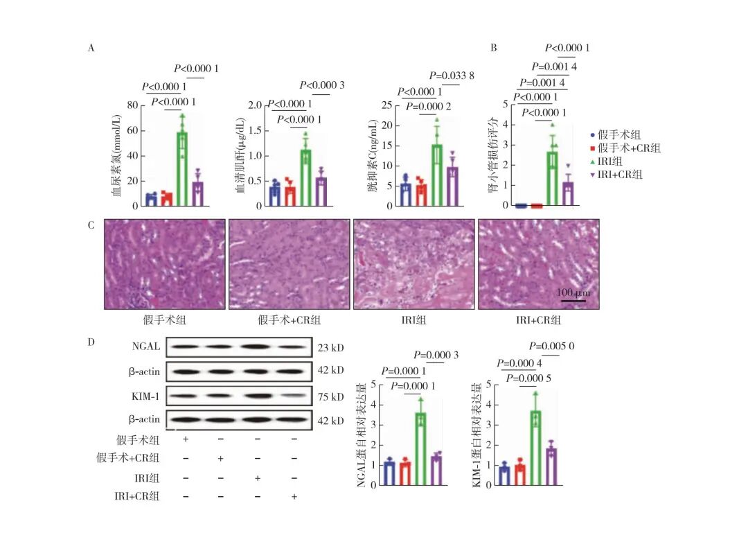
CR减轻IRI诱导的AKI 正常饮食和CR处理4周后,Sham组、Sham+CR 组、IRI 组和IRI+CR组小鼠体重分别为24.2±0.31 g、21.8±0.29 g、24.3±0.17 g和20.7±0.39 g。Sham+CR组体重显著低于Sham组(P<0.000 1),但未见发病或死亡。与 Sham 相比,IRI组SCr、BUN(P均<0.000 1)及CysC(P=0.000 3)均显著升高(图1A),HE染色显示肾小管结构破坏且病理评分显著增加(P<0.000 1)(图1B、C)。CR显著逆转IRI诱导的肾功能损伤和肾脏病理改变(图1A~C)。与 IRI组比较,IRI+CR组肾脏组织KIM-1和NGAL蛋白表达显著下降(P=0.000 4、P<0.000 1)(图1D)。
图1 CR减轻IRI诱导的急性肾损伤
CR:能量限制;KIM-1:肾损伤分子1;NGAL:中性粒细胞明胶酶相关脂质运载蛋白;β-actin:β肌动蛋白;IRI:缺血再灌注损伤;A:小鼠肾功能;B:肾脏HE染色病理评分;C:肾组织HE染色(×200);D:肾脏组织NGAL和KIM-1的代表性Western Blot图像及定量分析
CR改善IRI诱导的结肠屏障损伤 与Sham组比较,IRI组结肠结构受损、黏膜与黏膜下层炎性细胞浸润(图2A),结肠屏障蛋白ZO-1与Occludin表达显著减少(P=0.006 2、P=0.004 2)(图2B)。IRI+CR组结肠损伤程度较 IRI 组明显减轻,黏膜水肿与炎性浸润减少,结肠组织的ZO-1与Occludin蛋白表达显著高于IRI组(P=0.008 8、P=0.001 9)。
图2 CR改善IRI诱导的结肠屏障损伤
CR:能量限制;IRI:缺血再灌注损伤;Occludin:闭合蛋白;ZO-1:闭锁小带蛋白1;β-actin:β肌动蛋白;A:结肠组织HE染色(×200);B:结肠组织中Occludin和ZO-1的代表性Western Blot图像及定量分析
ABX处理降低CR对AKI的保护效果 正常饮食和CR处理4周后,IRI组、IRI+ABX组、IRI+CR组和IRI+ABX+CR组小鼠体重分别为24.5 ± 0.23 g、24.6 ± 0.24 g、21.9 ± 0.22 g和20.9 ± 0.25 g。与 IRI+CR 组相比,IRI+ABX+CR 组SCr、BUN及CysC水平升高(P=0.000 9、P=0.001 9、P=0.000 8)(图3A),HE 病理评分显示肾小管损伤加重(P<0.000 1)(图3B、C),肾损伤相关蛋白 KIM-1(P=0.012 0)和NGAL表达(P=0.011 3)升高(图3D)。
图3 ABX处理降低CR对AKI的保护效果
ABX:抗生素清扫;CR:能量限制;AKI:急性肾损伤;KIM-1:肾损伤分子1;NGAL:中性粒细胞明胶酶相关脂质运载蛋白;β-actin:β肌动蛋白;IRI:缺血再灌注损伤;A:小鼠肾功能;B:肾脏HE染色病理评分;C:肾脏组织HE染色(×200);D:肾脏组织NGAL和KIM-1的蛋白表达定量分析
ABX干预削弱CR对肠道屏障的修复作用 IRI+ABX+CR组结肠损伤明显高于 IRI+CR 组(图4A),结肠组织的ZO-1和Occludin蛋白表达显著低于 IRI+CR组(P<0.000 1)(图4B)。
图4 ABX干预削弱CR对肠道屏障的修复作用
ABX:抗生素清扫;IRI:缺血再灌注损伤;CR:能量限制;Occludin:闭合蛋白;ZO-1:闭锁小带蛋白1;β-actin:β肌动蛋白;A:结肠组织HE染色(×200);B:结肠组织中Occludin和ZO-1的蛋白表达及定量分析
CR增加肠道菌群多样性并提升PG丰度 在α多样性分析中(图5A),IRI+CR组小鼠的Shannon指数显著高于IRI组(P<0.05)(图5A),提示CR可增加菌群的多样性与丰富度。差异物种分析显示,IRI+CR组与IRI组在物种层面存在明显差异。群落结构分析(图5B)进一步表明,IRI+CR组菌群组成显著改变。单个物种分析显示,IRI+CR组中PG的相对丰度显著升高,而其他菌种显著降低(P<0.05)(图5C、D)。
图5 CR增加肠道菌群多样性并提升PG丰度
CR:能量限制;IRI:缺血再灌注损伤;A:α多样性分析:Shannon指数、Simpson指数和Chao1指数箱线图;B:差异物种分析热图(物种水平,基于LEfSe/DESeq2);C:各组样本的菌群组成柱状图(种水平);D:PG在各组中的相对丰度箱线图
PG缓解IRI诱导的肾损伤 PG灌胃4周后,Sham组、IRI组、IRI+PG和IRI+KPG组小鼠体重分别为25.1±0.24 g、24.8±0.26 g、24.2±0.24 g和24.1±0.21 g。灌胃PG后,与IRI组相比,IRI+PG组小鼠SCr、BUN、CysC水平显著降低(P分别为0.004 0、0.000 9、0.000 4)(图6A),肾损伤指标改善(图6B、C),肾组织中KIM-1和NGAL的蛋白下调(P<0.000 1)(图6D)。
图6 灌胃PG缓解IRI诱导的肾损伤
IRI:缺血再灌注损伤;KIM-1:肾损伤分子1;NGAL:中性粒细胞明胶酶相关脂质运载蛋白;β-actin:β肌动蛋白;PG:金氏拟杆菌;KPG:灭活金氏拟杆菌;A:小鼠肾功能;B:肾脏HE染色病理评分;C:肾脏组织HE染色(×200);D:肾脏组织NGAL和KIM-1的代表性Western blot图像和定量分析(P<0.05)
PG改善肠道屏障并降低循环内毒素 IRI+PG组小鼠血清脂多糖(LPS)水平显著低于IRI组(P<0.000 1)(图7A),结肠组织中ZO-1和Occludin蛋白表达水平显著高于IRI组(P=0.003 7、0.002 9)(图7B)。
图7 PG改善肠道屏障并降低循环内毒素
IRI:缺血再灌注损伤;PG:金氏拟杆菌;KPG:灭活金氏拟杆菌;Occludin:闭合蛋白;ZO-1:闭锁小带蛋白1;β-actin:β肌动蛋白;A:小鼠血清脂多糖水平(pg/mL);B:结肠组织Occludin和ZO-1的代表性Western Blot图像和定量分析
既往研究表明,CR可重塑肠道微生物群,改善代谢,并调节免疫细胞功能,从而延缓免疫衰老[8]。肠道菌群在CR介导的炎症和代谢改善中发挥中介作用[9],被认为是代谢疾病治疗的新靶点[10-11]。研究发现,PG可改善慢性阻塞性肺疾病,减轻肠炎,增强结肠细胞线粒体与核糖体活性,抑制肺部炎症[12]。Lai等[13] 亦指出其能调节菌群结构并具有抗毒力功能。因此,PG可能是一种有益菌,但其在AKI中的作用尚不明确。本研究显示,CR后小鼠肠道中PG丰度增加,通过灌胃PG可减轻小鼠肾损伤,而减少其数量后保护作用消失。结果显示,CR可提升小鼠肠道中PG丰度并改善肠道屏障与IRI相关的肾脏损伤。对此有若干可能的分子与生态学机制值得探讨。首先,CR通过改变肠腔内的营养底物、胆汁酸组成与肠蠕动等微环境因素,可优先生长能利用低碳底物或耐饥饿的门类,进而选择性富集PG;已有研究表明能量/热量限制会改变胆汁酸-微生物互作并选择性影响某些拟杆菌属的丰度[14-15]。CR同时通过表观遗传机制增强紧密连接蛋白表达,改善肠屏障稳态,降低通透性与炎症水平[16]。PG可能通过产生短链脂肪酸或其他代谢物(如次级胆汁酸、芳香族代谢产物)来增强上皮细胞的能量代谢与紧密连接蛋白表达,并抑制肠道炎症,例如通过激活AMPK/核因子E2相关因子2(Nrf2)或抑制Toll样受体4(TLR4)/核因子κB(NF-κB)通路,从而提高ZO-1/occludin 表达并降低肠道通透性[17-18]。肠屏障功能的修复可减少细菌源性内毒素(如LPS)和有害代谢产物进入循环,降低系统性炎症负荷与肾脏的继发炎症反应,从而缓解 IRI 诱导的肾损伤。尽管本研究提供了PG与肠屏障/肾脏保护之间的相关证据,但确切的分子路径需要进一步验证。
综上所述,CR可能通过提高肠道PG水平改善肠屏障功能,进而减轻AKI。但其具体分子机制及临床相关性仍需进一步研究。
参考文献
【引用本文】符晓、孙清怡、苏家宝、陈果、陆清波. 能量限制通过调控肠道金氏拟杆菌改善急性肾损伤[J]. 肾脏病与透析肾移植杂志, 2025, 34(6): 524-531.
FU Xiao, SUN Qingyi, SU Jiabao, CHEN Guo, LU Qingbo. Caloric restriction improves acute kidney injury by modulating gut microbiota Parabacteroides goldsteinii[J]. Chinese Journal of Nephrology, Dialysis & Transplantation, 2025, 34(6): 524-531.

查看更多