查看更多
密码过期或已经不安全,请修改密码
修改密码
壹生身份认证协议书
同意
拒绝
同意
拒绝
同意
不同意并跳过
心电图病种简易诊断表
心电图(ECG)是利用心电图机从体表记录心脏每一心动周期所产生的电活动变化图形的技术。
心电图是最常用的临床检测方法之一,具有快速简捷、费用低廉等优点,技术已经非常成熟。
心电图诊断 | 诊断特征 | 注解与书写 | |||||||
窦 性心律 | 凡由窦房结引起的激动为窦性心律。 | 各联P-QRS-T波群按规律出现PⅡ、Ⅲ、avF↑,PavR↓,P—P间隔均等。 | |||||||
窦性心动过缓 | 心律少于60次/分;1、心内因素:心梗,冠心病心肌炎心内膜炎心包炎心肌退行性病变;2、心外因素:反射性迷走N兴奋、体力劳动者、运动员、颅脑疾病、甲状腺功能减退、药物(心得安、新斯得明、麻醉药)等。 | ||||||||
窦性心动过速 | 心率快于100次/分,常见于运动后,甲亢,紧张,发热,贫血,心衰,休克,急性风湿热,心梗,急性心包炎,心肌炎及药物作用(肾上腺素、麻黄素,阿托品)等。 | ||||||||
窦 性心律不齐 | 与呼吸有关,与洋地黄、吗啡有关,与心室有关。 | 各联P-QRS-T波群按规律出现PⅡ、Ⅲ、avF↑,PavR↓,P—P间隔相差>0.12″。 | |||||||
窦性停搏 | 出现窦性心律或交界性逸搏、室性逸搏。洋地黄、奎尼丁过量,风湿热、高血钾,病窦及急性心梗。 | 在窦性心律之后出现了长时间的平直线,而无P-QRS-T波群,可比两倍的正常心动周期长或短。 | |||||||
游 走 心 律 | 窦房结内游走 | 1、与迷走N张力增高有关,与洋地黄过量有关 2、当起搏点由窦房结逐渐移至心房、房室交界区,心率慢,P变为逆行P而P-R<0.12″。 | 同一导联中,P波形态、大小略有差异,P--P间期限不一致,均不短于0.12″。 | ||||||
窦房结至交界区间游走 | 同一导联中P波大小、形态、方向及P--R间期均随着心率快慢而改变。 | ||||||||
心电轴 | Ⅰ导联主波向下,Ⅲ导联主波向上或向下为右偏;Ⅰ导联主波向上,Ⅲ导联主波向下为左偏。 | ||||||||
肢体导联低电压 | 肺气肿、心包积液、粘液性水肿。(肢导联全部<0.5mv时,当胸导联各波振幅<0.8mv则为普遍性导联低电压)。 | QRSⅠ+Ⅱ+Ⅲ<1.5mv。 | |||||||
心脏逆钟向转位 | 导联V2呈Rs(或呈RS或rs)型,R/S>1为心脏沿长轴极度逆钟向转位 | ||||||||
心脏顺钟向转位 | 导联V5呈r S(或呈RS或rs)型,R/S<1为心脏沿长轴极度顺钟向转位 | ||||||||
心 电 位 | 垂直位 | 反映左室壁面向膈肌。 | Ⅰ、avL导联呈rs或 Rs型,Ⅱ、Ⅲ、avR导联呈R型。 | ||||||
横置位 | 反映左室壁面向左侧。 | Ⅰ、avL导联呈 R型,Ⅱ、Ⅲ、avR导联呈rS型。 | |||||||
ST-T异常 (含:心肌劳损、ST/T波异常、ST-T异常) | 与心肌缺血、急(慢)性冠状动脉供血不足、变异型心绞痛无大差别。当病人近期休息不佳,或感冒发热,或例假妇女、更年期妇女均可引起。故常无高血压病史者,建议行心得安试验,排除植物性N功能紊乱。 | 以R波为主的导联的ST段呈水平型下移≥0.05mv;上斜型下移≥0.07mv;下斜型下移≥0.03mv;Tv1>Tv5、v6;T波振幅<R波的1/10;或T波倒置。 朱晓晓心电资讯 | |||||||
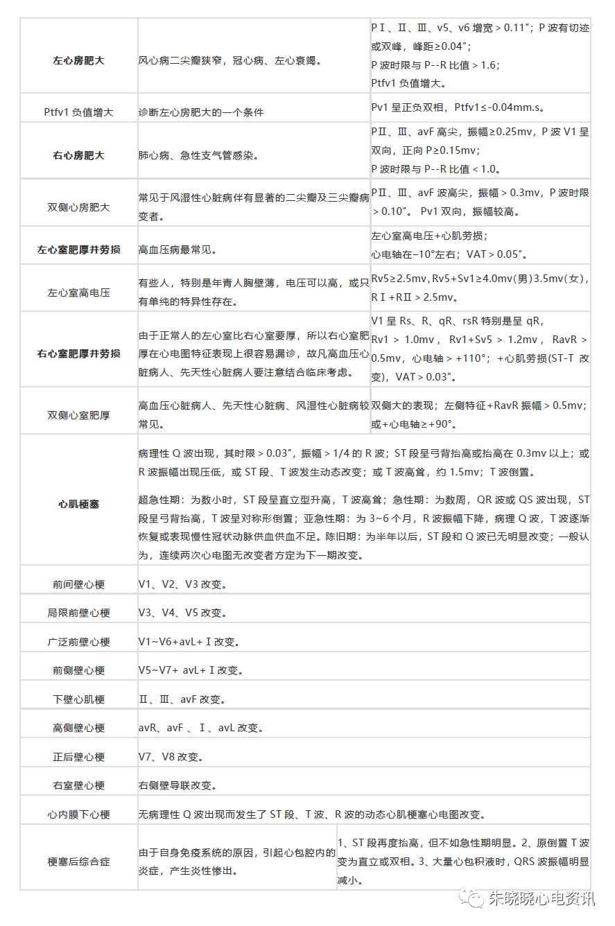
左心房肥大 | 风心病二尖瓣狭窄,冠心病、左心衰竭。 | PⅠ、Ⅱ、Ⅲ、v5、v6增宽>0.11″;P波有切迹或双峰,峰距≥0.04″; P波时限与P--R比值>1.6; Ptfv1负值增大。 | |||||||
Ptfv1负值增大 | 诊断左心房肥大的一个条件 | Pv1呈正负双相,Ptfv1≤-0.04mm.s。 | |||||||
右心房肥大 | 肺心病、急性支气管感染。 | PⅡ、Ⅲ、avF高尖,振幅≥0.25mv,P波V1呈双向,正向P≥0.15mv; P波时限与P--R比值<1.0。 | |||||||
双侧心房肥大 | 常见于风湿性心脏病伴有显著的二尖瓣及三尖瓣病变者。 | PⅡ、Ⅲ、avF波高尖,振幅>0.3mv,P波时限>0.10″。Pv1双向,振幅较高。 | |||||||
左心室肥厚并劳损 | 高血压病最常见。 | 左心室高电压+心肌劳损; 心电轴在–10°左右;VAT>0.05″。 | |||||||
左心室高电压 | 有些人,特别是年青人胸壁薄,电压可以高,或只有单纯的特异性存在。 | Rv5≥2.5mv,Rv5+Sv1≥4.0mv(男)3.5mv(女),RⅠ+RⅡ>2.5mv。 | |||||||
右心室肥厚并劳损 | 由于正常人的左心室比右心室要厚,所以右心室肥厚在心电图特征表现上很容易漏诊,故凡高血压心脏病人、先天性心脏病人要注意结合临床考虑。 | V1呈Rs、R、qR、rsR特别是呈 qR, Rv1>1.0mv,Rv1+Sv5>1.2mv,RavR>0.5mv,心电轴>+110°;+心肌劳损(ST-T改变),VAT>0.03″。 | |||||||
双侧心室肥厚 | 高血压心脏病人、先天性心脏病、风湿性心脏病较常见。 | 双侧大的表现;左侧特征+RavR振幅>0.5mv;或+心电轴≥+90°。 | |||||||
心肌梗塞 | 病理性Q波出现,其时限>0.03″,振幅>1/4的R波;ST段呈弓背抬高或抬高在0.3mv以上;或R波振幅出现压低,或ST段、T波发生动态改变;或T波高耸,约1.5mv;T波倒置。 超急性期:为数小时,ST段呈直立型升高,T波高耸;急性期:为数周,QR波或QS波出现,ST段呈弓背抬高,T波呈对称形倒置;亚急性期:为3~6个月,R波振幅下降,病理Q波,T波逐渐恢复或表现慢性冠状动脉供血供血不足。陈旧期:为半年以后,ST段和Q波已无明显改变;一般认为,连续两次心电图无改变者方定为下一期改变。 朱晓晓心电资讯 | ||||||||
前间壁心梗 | V1、V2、V3改变。 | ||||||||
局限前壁心梗 | V3、V4、V5改变。 | ||||||||
广泛前壁心梗 | V1~V6+avL+Ⅰ改变。 | ||||||||
前侧壁心梗 | V5~V7+ avL+Ⅰ改变。 | ||||||||
下壁心肌梗 | Ⅱ、Ⅲ、avF改变。 | ||||||||
高侧壁心梗 | avR、avF 、Ⅰ、avL改变。 | ||||||||
正后壁心梗 | V7、V8改变。 | ||||||||
右室壁心梗 | 右侧壁导联改变。 | ||||||||
心内膜下心梗 | 无病理性Q波出现而发生了ST段、T波、R波的动态心肌梗塞心电图改变。 | ||||||||
梗塞后综合症 | 由于自身免疫系统的原因,引起心包腔内的炎症,产生炎性惨出。 | 1、ST段再度抬高,但不如急性期明显。2、原倒置T波变为直立或双相。3、大量心包积液时,QRS波振幅明显减小。 | |||||||
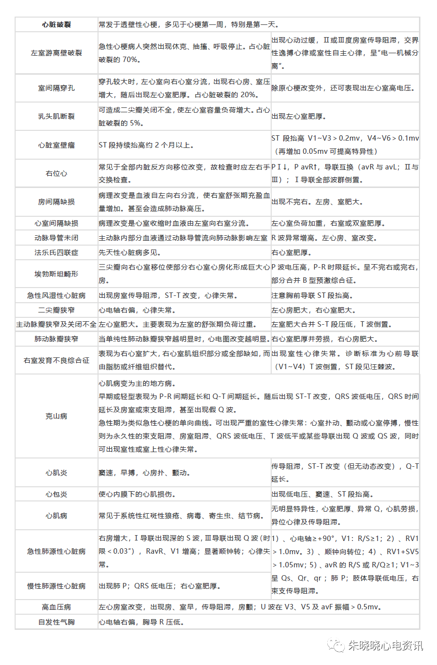
心脏破裂 | 常发于透壁性心梗,多见于心梗第一周,特别是第一天。 | ||||||||
左室游离壁破裂 | 急性心梗病人突然出现休克、抽搐、呼吸停止。占心脏破裂的70%。 | 出现心动过缓,Ⅱ或Ⅲ度房室传导阻滞,交界性逸搏心律或室性自主心律,呈“电—机械分离”。 | |||||||
室间隔穿孔 | 穿孔较大时,左心室向右心室分流,出现右心房、室压增大,随后出现左心室肥厚。占心脏破裂的20%。 | 除原心梗改变外,还可表现出左心室高电压。 朱晓晓心电资讯 朱晓晓心电资讯 | |||||||
乳头肌断裂 | 可造成二尖瓣关闭不全,使左心室容量负荷增大。占心脏破裂的5%。 | 出现左心室肥厚。 | |||||||
心脏室壁瘤 | ST段持续抬高约2个月以上。 | ST段抬高V1~V3>0.2mv,V4~V6>0.1mv(再增加0.05mv可提高特异性) | |||||||
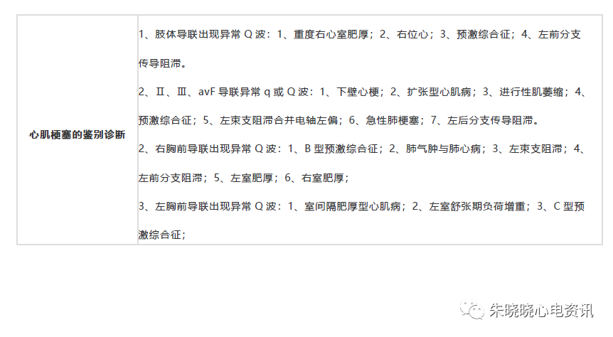
心肌梗塞的鉴别诊断 | 1、肢体导联出现异常Q波:1、重度右心室肥厚;2、右位心;3、预激综合征;4、左前分支 传导阻滞。 2、Ⅱ、Ⅲ、avF导联异常q或Q波:1、下壁心梗;2、扩张型心肌病;3、进行性肌萎缩;4、 预激综合征;5、左束支阻滞合并电轴左偏;6、急性肺梗塞;7、左后分支传导阻滞。 2、右胸前导联出现异常Q波:1、B型预激综合征;2、肺气肿与肺心病;3、左束支阻滞;4、 左前分支阻滞;5、左室肥厚;6、右室肥厚; 3、左胸前导联出现异常Q波:1、室间隔肥厚型心肌病;2、左室舒张期负荷增重;3、C型预 激综合征; | ||||||||
右位心 | 常见于全部内脏反方向移位改变,故检查时应左右手交换检查。 | PⅠ↓,P avR↑,导联互换(avR与avL;Ⅱ与Ⅲ);Ⅰ导联全部波群倒置。 | |||||||
房间隔缺损 | 病理改变是血液自左向右分流,使右室舒张期充盈血量增加。甚至会造成肺动脉高压。 | 出现不完右。左房、室肥大。 | |||||||
心室间隔缺损 | 病理改变是心室收缩时血液由左室向右室分流。 | 左心室负荷加重,右室或双室肥厚。 | |||||||
动脉导管未闭 | 主动脉内部分血液通过动脉导管流向肺动脉影响左室 | R波异常增高。左心房、室改变。 | |||||||
法乐氏四联症 | 先天性心脏病多见。 | 右心室肥厚。 | |||||||
埃勃斯坦畸形 | 三尖瓣向右心室移位使部分右心室心房化形成巨大心房。 | P波电压高,P-R时限延长。呈不完右或完右,部分合并B型预激综合征。 | |||||||
急性风湿性心脏病 | 出现房室传导阻滞,ST-T改变,心律失常。 | 注意胸前导联ST段抬高。 | |||||||
二尖瓣狭窄 | 心电轴右偏,心律失常。 | 左心房肥大,右心室肥大。 | |||||||
主动脉瓣狭窄及关闭不全 | 左心室肥大。主要表现为左室的舒张期负荷过重。 | 左室肥大合并S-T段压低,T波倒置。 | |||||||
肺动脉瓣狭窄 | 当单纯性肺动脉瓣狭窄越明显时,心电图改变越明显。 | 右心室肥厚并劳损,右心房肥大。 | |||||||
右室发育不良综合征 | 表现为右心室扩大,右心室肌组织部分或全部缺如,而由脂肪或纤维组织替代。 | 出现室性心律失常。诊断标准为心前导联(V1~V4)T波倒置,ST段见汪棘波。 | |||||||
克山病 | 心肌病变为主的地方病。 早期或轻型表现为P-R间期延长和Q-T间期延长。随后出现ST-T改变,QRS波低电压,QRS时间延长及房室或束支阻滞,甚至出现假Q波。 急性期为类似急性心梗的单向曲线。可出现严重的室性心律失常:心室扑动、颤动或心室停搏,慢性则为永久性的束支阻滞、房室阻滞、QRS波低电压、T波低平或某些导联出现Q波或QS波,同时可出现室性或室上性心律失常。 | ||||||||
心肌炎 | 窦速,早搏,心房扑、颤动。 | 传导阻滞,ST-T改变(但无动态改变),Q-T延长。 | |||||||
心包炎 | 使心内膜下的心肌损伤。 | 出现低电压、窦速、ST段抬高。 | |||||||
心肌病 | 常见于系统性红斑性狼疮、病毒、寄生虫、结节病。 | 无明显特异性,心室肥厚、异常Q,心肌劳损,异位心律及传导阻滞。 | |||||||
急性肺源性心脏病 | 右房增大,Ⅰ导联出现深的S波,Ⅲ导联出现Q波(时限<0.03″),RavR、V1增高;显著顺钟转;心律失常。 | 1)、心电轴≥+90°,V1:R/S≥1;2)、RV1>1.0mv。3)、顺钟向转位;4)、RV1+SV5>1.05mv;5)、avR的R/S或R/Q≥1;V1~3呈Qs、Qr、qr ;肺P;肢体导联低电压,右束支传导阻滞。 | |||||||
慢性肺源性心脏病 | 出现肺P;QRS低电压;右心室肥厚。 | ||||||||
高血压病 | 左心房室改变,出现房、室早,传导阻滞,房颤;U波在V3、V5及avF振幅>0.5mv。 | ||||||||
自发性气胸 | 心电轴右偏,胸导R压低。 | ||||||||
低血钾 | 常见于呕吐腹泻,食欲不振,糖尿病中毒,长期用利尿剂而不补钾。常伴有出现窦速,早搏,心动过速。 | U波增高,可达0.1mv 以上,振幅>T;Q-T间期延长。 | |||||||
高血钾 | 常见于急、慢性肾功能衰竭,大量组织坏死,溶血或钾盐过多,出现窦缓、心律不齐,交界性心律心动过速,室性心动过速,室颤。 | T波高尖,升支与降支对称,基底部变窄。 | |||||||
低血钙 | 常见于骨质疏松、慢性肾衰,维生素D缺乏。 | S-T段呈水平型延长,约0.16″左右。 | |||||||
高血钙 | 常见于甲亢,骨肿瘤,骨髓瘤,维生素D中毒。常伴有出现窦缓,室早。 | S-T段消失,T紧接着QRS波之后上升。 | |||||||
洋地黄中毒 | 出现频发早搏、阵发性心动过速、房颤合并Ⅱ°或Ⅲ°房室传导阻滞。 | ||||||||
洋地黄作用 | (注意与心肌缺血区别,前者有用洋地黄病史)ST-T段改变:以R波为主的导联的S-T段呈斜形下垂,略向下凸,形成了“鱼钓样”的改变。(Ⅰ、Ⅱ、avF、V2~V6最明显)。 U波明显;Q-T缩短。 | ||||||||
双异丙吡胺 | 对心肌的抑制作用及对副交感N的刺激作用比奎尼丁明显。紧急复律者可按 2mg/kg在5~15min内静注,以后静滴20~30mg/h。 | ||||||||
利多卡因、慢心律 | 能缩短不应期,改善激动的传导;主要作用于心室内浦肯野纤维,故对自律性增加的室性异位心律有效。对于折返激动引起的心动过速,由于不应期缩短,传导改善,使单向阻滞消失而中止折返激动。 | ||||||||
苯妥英钠 | 能减少自搏性,缩短不应期,加速传导速度。常用于因洋地黄中毒所致的折返激动,使心律失常消失。 | ||||||||
心律平 | 对室上性及室性异位搏动及心律效果均较好。 | Q-T、P-R时限延长及QRS时间延长。 | |||||||
β-受体阻滞剂 | 用药后心率减慢,P-R间期延长,Q-T间期缩短,并可使单向阻滞变为双向阻滞而中断折返激动途径。 | ||||||||
溴苄胺 | 能延长动作电位时间而延长有效不应期,并提高室颤阈值,加强心肌收缩力作用,但对心房肌作用甚微。 用于抗室颤或顽固性室性心律失常。 | ||||||||
乙胺碘呋酮 | 常用于频繁发作,而其它药物不易控制的阵发性房扑、房颤、室性及室上性心动过速。显著延长心房、心室肌动作电位时间,因而延长不应期,对预激综合征旁路纤维不应期的延长尤为明显。 | 表现在复极作用方面使Q-T间期延长和T波平坦,T波切迹及U波明显。 | |||||||
钙拮抗剂(异搏定) | 是抗心绞痛药,凡过量过快时,可引起窦性心动过缓、房室传导阻滞,甚至心脏停搏。而与β-阻滞剂同时应用时,易引起窦性停搏、严重房室传导阻滞或严重低血压。 作用于属于慢纤维的窦房结、房室结心肌纤维,而能产生阻滞而中断折返途径。 | ||||||||
肾上腺素 | 皮下注射可引起心动过速及偶发性室性早搏;而迅速静注 0.25mg可使ST段升高(很象急性心梗)。 | ||||||||
去甲肾上腺素、异丙基肾上腺素 | 可使P波升高,P-R段降低,P-R间期及Q-T间期轻度缩短以及不同形态的T波改变 | ||||||||
亚硝酸盐类药物 | 能使Q-T间期延长和ST段压低,T波振幅降低,但不改变方向。而对冠状动脉供血不足时,可使运动试验所致的ST段降低现象减轻或消失。 | ||||||||
普鲁卡因中毒 | 治疗对室早和室速比房性异位节律好;能使心率减慢。 | 即QRS时限增宽,心室内传导阻滞。 | |||||||
锑剂 | 为治疗血吸虫病与黑热病药物;常为治疗量时出现心电图改变:如T波低平或倒置,常出现U波,使T、U波融合形成切迹;部分Q-T间期延长(所测可能为Q-U时间),ST段轻度下移或抬高。上述改变于停药后1~3周逐渐消失。中毒剂量时可出现各种异位心律,如室早,阵发性心动过速,心室扑动或颤动。 | ||||||||
与吐根硷 | 为治疗阿米巴病或肺吸虫病药物。对心肌具有一定毒性作用,在治疗过程中,T波低平、双向或倒置,倒置T波在右胸导联较显著;P-R间期或Q-T间期延长,或出现异位心律。中毒剂量时可出现房性早搏,阵发性房性心动过速及频发室性早搏。 严重中毒者偶尔可见异常Q波(Ⅱ、Ⅲ)。凡用药过程中出现T波由直立转为平坦或倒置,及多发性室性早搏,应停药观察。 | ||||||||
奎尼丁中毒 | 用于治疗早搏、阵发性心动过速、心房扑动及颤动等心律失常时要注意。 QRS时限增宽或出现束支、房室传导阻滞图形。当QRS时限延长至用药前的25~30%时必须立即停药,当达到0.20″时,为室性心动过速或心室颤动的前兆;Q-T间期延长。 | ||||||||
反复心律 | 是指当心房、心室及房室交界区的激动通过房室交界区下传或逆行上传时,激动又从房室交界区沿着另一条通路折返回来,再一次激动心房或心室,引起激动。 房性:1、呈P′-QRS-P″型,其中P′为早搏,P″为逆行心房波,P′-R较长,时限>0.23″, QRS正常或伴差传。 交界性:1、呈QRS-P′-QRS型,第一个QRS为交界区激动向心室传导的,P′是逆行心房产 生的,第二个QRS是心室反复激动产生的,2、R-P′>0.20″,R-R′>0.5″。 室性:呈QRS-P′-QRS型,第一个QRS为室早,P′为逆行至心房的,第二个QRS为反复 心室激动产生的。R-P′间期限延长。 | ||||||||
并行心律 | 是指心脏有两个起搏点。因为异位搏动点存在传入阻滞,当周围心肌处于兴奋期,周围不存在传出阻滞,异位搏动点激动可传出激动心房、心室。 1、其频率在20~400次/分,2、与前一窦性搏动无固定配对时间。3、较长的异位搏动是较短的倍数关系或存在最大公约数。 1)房性:异位频率在35~55次分。房性异位搏动与其后的窦性搏动的时距恰好是一个窦房结 周期长度。 2)室性:常有室性融合波。 3)交界性:交界性异位搏动的联律间期不固定。 | ||||||||
左房心律 | 与正常心房激动不一致,先是左心房,后是右心房。常见于先天性心脏病、心肌梗塞、病态窦房结综合症及左心房负荷加重。 | 左前壁心律:V1~V6导联的P波倒置,有时也可是Pv1、v2↑,PⅠ↓。左后壁心律:V1导联的P波呈圆顶和尖峰型,即开始部分呈圆顶型,终未部分呈尖峰型状,和V6倒置。 | |||||||
交界性心律 | 冠状窦性心律、结性心律、希氏束发生的激动的心律统称为交界性心律。 | 出现逆行P波,P-R时限<0.12″,PⅡ、Ⅲ、avF↓,PavR↑。 | |||||||
冠状窦性心律 | 起源于冠状窦附近的搏动或心律称为冠状窦性搏动或冠状窦性心律。 | PⅡ、Ⅲ、avF↓,PavR↑,P-R时 限>0.12″。 | |||||||
超常期房室传导 | 是指在心动周期早期很短的时间内,房室传导功能发生的矛盾性改善;在房室传导阻滞时,预计不能下传的激动意外下传了,或者预期缓慢下传的激动意外地快速下传了。 | ||||||||
裂隙现象 | 是指在心动周期的某时相内出现的窦性激动不能沿房室结--希氏束途径下传到心室,而在较早或较晚时相内发生的激动却可以下传。即偶联时间长的早搏不下传,但短的早搏却下传。 | ||||||||
魏登斯基现象 | 是心脏在传导性和自律性受抑制的状态下得以暂时改善的一种保护性反应,共分魏登斯基易化作用和魏登斯基效应两种。其特点是:在高度房室传导阻滞的情况下或交界性逸搏之后,可有一个或连续几个窦性P波下传心室。 | ||||||||
递减传导 | 是指激动传导过程中所发生的动用电位0相上升速度与幅度逐渐减低,因而引起进行性的传导延缓以至传导中断。 | ||||||||
隐匿性传导 | 是指窦性或异位激动在心脏特殊传导系统中传导时,未能使心房或心室除极,故不产生P波或QRS波。 | ||||||||
折返激动 | 是指冲动在激动某一节段心肌组织后返回并再一次激动该节段组织。它主要与快速型心律失常有关,其形成要具备三个条件: 1、有环形折返径路存在。2、激动在折返径路中缓慢传导。3、折返途径中存在单向阻滞区。 其心电图特点: 1、折返性心动过速可被一个适时的早搏刺激所诱发或终止。 2、由于折返环的相对稳定,因此,由折返激动引起的心动过速的节律常常是绝对整齐的。 3、由于电极能使折返环同步除极,故由折返引起的心动过速可被电击终止。 4、由折返激动所致的心动过速或由一临界频率的快速起搏刺激所诱发。 5、由折返激动所形成的早搏常是由传导延缓所引起的。 | ||||||||
干扰性房室脱节 | 是指心房与心室分别由两个节律点控制,各自进行互不相关的活动现象,即窦房结控制心房,房室交界区控制心室。 | R-R间隔规整,略短于P-P间隔,(但相反时,要注意房室传导阻滞),P波与QRS波无固定关系(P波可在QRS前、中、后)。 | |||||||
心室夺获 | 是指如果心房与心室基本上由两个节律点控制,但偶尔出现了,窦性激动由心房向交界区下传,而交界区正好处于脱离不应期,于是激动下传到心室。 | R-R间隔规整,略短于P-P间隔,个别心房激动下传到心室时,出现一个提早的QRS波群,称为心室夺获,其P-R间期>0.12″(但短于窦性的P-R间期)。 | |||||||
心房融合波 | 是指两个起搏点发出的激动从不同方向同时传入心房,二者在房内发生干扰,各激动一部分心肌。常见于并发的房早和交界早、窦性心律和交界性心律形成的房室脱节、窦房结至交界区的游走性心律。 | 同一导联中出现三种形态的P波。心房融合波与前一窦性P波的时距与窦性P-P间隔应大致相等。 | |||||||
心室融合波 | 是指当不同来源的两个激动在心室相遇,由于心室肌处于不应期,任何一个激动都不能侵入另一个刚激动过的心肌,各自激动心室的一部分。多见于室性并行性心律。 | 同一导联中出现了三种QRS波。心室融合波与前一R波的R-R间距大致等于窦性激动的R-R间期,心室融合波的P-R间期≤窦性激动的P-R间期。 | |||||||
室内差异性传导 | 即当室内传导系统受到一次激动后正处于激动后的不应期,又有别一个室上性激动到达心室,该处发生障碍产生一个宽大、畸形的QRS波。注意与室早区别。 | 导联?可见?个宽大变异畸形的QRS波群,其QRS时限≥0.12″,其后无明显配对时间。 | |||||||
房性早搏 | 发生在心房内除窦房结以外的任何部位提前激动。 多源性为不同的P′波(两种以上),有各自的P-R时限。 多形性为同一种配对时间,但形态多种。 若早搏后无QRS波群时,注意伴有未下传;若带有宽大变异奇形的QRS波时,注意伴室内差异性传导。 | 导联?可见?个提前出现的与窦性P波形态不同的P′波,其P′-R时限≥0.12″,其后带有一个近似窦性的QRS波群,其后代偿间歇(大部分)不完全。 | |||||||
交界性早搏 | 即交界区另有激动点形成的早搏。 若早搏后无QRS波群时,注意伴有未下传。 | 导联?可见?个提前出现的与窦性P波不同的P′波,其P′-R时限≤0.12″,其后代偿间歇(大部分)完全。 | |||||||
室性早搏 | 即心室内有另一激动点。 | 导联?可见?个提前出现的宽大变异畸形的QRS波群,其前无相关P波,其后代偿间歇(大部分) 朱晓晓心电资讯 完全。 朱晓晓心电资讯 | |||||||
房性逸搏 | 是指房性起搏点的潜在激动摆脱了窦性激动的频率抑制而形成有效搏动。当P-R间期<0.10″或P波隐伏在QRS-T中,可为伴交界性逸搏。而连续出现三次为房性逸搏心律(异位频率为50~60次分,P常为多源性)。 | 在一个长心房间歇之后出现一个与窦性P波形状不同的P波。其的P-R间期>0.11″。 朱晓晓心电资讯 | |||||||
交界性逸搏 | 交界性逸搏心律:频率约40~60次/分。可伴有逆行P,其可在QRS的前、中、后P-R间期<0.12″,R-P间期<0.20″。 快速房性心律失常时可见。 | 在较长的窦性搏动间歇之后,出现近似窦性的QRS波;其前无P或有逆行P。其可在QRS的前、中、后P-R间期<0.12″,R-P间期<0.20″。 朱晓晓心电资讯 | |||||||
室性逸搏 | 由于双侧束支传导阻滞所造成的高度或完全性房室传导阻滞。常见于严重心脏病老年患者,为临终心电图 室性逸搏心律:频率约20~40次/分;常表示窦房结及房室交界区起搏点均受到高度抑制,或房室传导发生了严重障碍。多见于,完全性房传导阻滞,血钾过高,洋地黄、奎尼丁中毒。 | 在较长的心搏间歇之后出现宽大畸形的QRS波群,其前无相关的P波,可在其后见逆行的P波,其R-P间期>0.20″ 朱晓晓心电资讯 。 朱晓晓心电资讯 | |||||||
阵发性室上性心动过速 | 各联P波显示欠清或与前一心动的T波相融合,心室率>160次。 | ||||||||
阵发性房性心动过速 | 频率大多>160次。 | 房性早搏可见连续出现3个或以上,速率约?次/分。 | |||||||
非阵发性房性心动过速 | 多见于心房肌损害,如心梗,风湿性心脏炎。 | 房性异位节律频率约70~130次/分,其房早为连续出现。 | |||||||
阵发性交界性心动过速 | 频率大多>160次。 | 即交界性早搏可连续出现3个或以上 ,速率约?次/分。 | |||||||
非阵发性交界性心动过速 | 常见于房颤而使用洋地黄过量或中毒。 | 交界性早搏连续出现 ;频率约70~130次/分,可有多种心房融合波。 | |||||||
阵发性室性心动过速 | 常见于急性心梗,洋地黄、奎尼丁中毒,心肌病。 频率大多>160次。 | 室性早搏连续出现3个或以上,速率约?次/分。 | |||||||
非阵发性室性心动过速 | 常见于急性心梗或溶栓治疗后。 | 频率约60~100次/分,以室性逸搏或室性融合波出现。 | |||||||
心房纤颤 | 常见于器质性心脏病者,偶见于正常人情绪激动、吸烟、喝酒以及胆系感染、外伤、手术等。心房率在350次/分以上。当R-R均等时,多合并Ⅲ°房室传导阻滞。当R-R间隔大于0.15″时,多合并Ⅱ°房室传导阻滞。 | 各联P波消失,代之以大小不等、快慢不一的锯齿状的“f”波,R-R绝对不等。 朱晓晓心电资讯 | |||||||
心房扑动 | 常见于风心、甲亢及冠心病。注意心房率在250~350次/分之间,当下传比值不一时,R-R可不等。 | 各联P波消失,代之以间隔均等、形态相同的“F”波,R-R均等。 | |||||||
心室纤颤 | 当波幅≥0.5mv时的粗波型,抢救成功率较高,而<0.5mv者为细波型。当大于100次/分者的过速型,预后较好。 | QRS-T波群消失,代之以形态不同,时距不等的波动;频率180~250次/分。 朱晓晓心电资讯 | |||||||
心室扑动 | 规律而连续的大波动,波形一致,无等电位线时,分辨不出QRS波及T波,频率180~250次/分。 | ||||||||
临终心电图 | 1、出现异常缓慢、节律不规则、宽大畸形的心室波形,无法分辨ST段。 2、出现完全性房室传导阻滞伴心室停搏,即心房激动逐渐消失或心房激动完全不能下传心室,仅见窦性P波、房性P′波或F波,而无QRS波。3、出现细波型心室颤动。 | ||||||||
窦房传导阻滞(第二度窦房) | 是指在窦房结和心房肌之间发生传导阻滞。分Ⅰ型是由于窦房传导组织的相对不应期及绝对不应期均发生病理性延长。Ⅱ型是因窦房传导组织的绝对不应期发生病理性延迟,使单个激动不能下传到心房。 | Ⅰ型:P-P间隔进行性缩短,直至P波脱落,出现长P-P间歇,而其前的P-P最短,但它的两倍>长P-P。Ⅱ型:出现长P-P间隔,其是窦性的两倍。(长P-P与短P-P成倍数关系。) | |||||||
Ⅰ度房室传导阻滞 | 是指交界区的传导系统的相对不应期发生病理性延长而绝对不应期不延长所造成的房室之间的传导时间延长。常见于急性心肌炎、急性心梗、洋地黄中毒及儿童急性风湿热时最早出现时最常见。 | P-R时限延长>0.21″或年龄、心率组最高时限。 前后两次大致相等心率对比,后一次比前一次快,而后一次心率的P-R比前一次延长>0.04″。 | |||||||
Ⅱ度Ⅰ型房室传导阻滞 | 由于相对不应期为主,部分绝对不应期发生病理性延长。 | P-R间期逐渐延长至最后出现QRS波脱落而出现一个长的R-R间隔,周而复始的进行。 P-R间隔逐渐缩短,最后出现一个长的R-R间隔,其>两个短的R-R。 | |||||||
Ⅱ度Ⅱ型房室传导阻滞 | 由于交界区的绝对不应期发生病理性延长,而相对不应期正常所致。常见于器质性心脏病。 | 出现QRS波间歇性脱落而形成一个长的R-R间隔,该长的R-R恰好是短R-R 的倍数关系。无QRS波脱落的R-R是固定的。(若房颤时,R-R> 0.16″以上;R-R相等时,可能有逸搏)。 | |||||||
Ⅲ度房室传导阻滞 | 由于交界区的传导系统的绝对不应期发生了病理性延长,而占据了整个心动周期。若激动点在交界区,QRS波时限正常,QRS波变异畸形。 | P波与QRS波无关,P波有P波的规律,QRS波有QRS波的规律;P-P间隔<R-R间隔; | |||||||
不完全性右束支传导阻滞 | 可见于正常人。 | QRS V1呈rsr′型时,r′>r,QRS时限<0.12″。 | |||||||
完全性右束支传导阻滞 | 常见于先心病房间隔缺损、肺心病、冠心病、风心病。可伴有心肌缺血改变。 | QRSV1呈R、RSR′、RsR′、qrsR′型,R波顶部有切迹,R′>R ,QRS时限≥0.12″S v5粗钝、增宽。 | |||||||
完全性左束支传导阻滞 | 常见于冠心病、高血压、主动脉瓣病变。 | QRSV5、V6呈R型(顶部有切迹),QRSV1、V2呈QS、rS型;QRS时限≥0.12″。 | |||||||
左前分支传导阻滞 | 常见于冠心病、心肌炎、心肌病、N肌肉疾病。 | QRSⅡ、Ⅲ、avF呈rS型,SⅢ>SⅡ,心电轴<–45°。 | |||||||
左后分支传导阻滞 | 仍冠状动脉疾病所致心肌纤维化所致。常见于心肌炎、心肌病、高血压、下壁或广泛前壁心梗。 | Ⅰ、avL导联呈rS波,avF导联呈qR波,但q波不增宽。心电轴>+120°。 | |||||||
不定型传导阻滞 | 当QRS波时限≥0.11″时,又无完左或完右图形称为不定型心室内传导阻滞。 | ||||||||
3位相 | 束支传导阻滞 | 即心律增快时出现束支阻滞图形,心律减慢时QRS波形恢复正常。 | |||||||
4位相 | 即心律减慢时出现束支阻滞图形,心律增快时QRS波形恢复正常。 | ||||||||
预激综合症 | 是指房室之间存在异常的传导组织,能使心房激动提早到达心室的某一部分,并使之兴奋。偶见于心肌炎、心梗之后。 变异型预激综合症: 仅P-R时限<0.12″。或出现“△”波。 | P-R时限<0.12″,QRS时限>0.11″,及QRS起始部有“△”波。 A型:△波和QRSV1~V6↑; B型:△波和QRSV1、V2↓、V5、V6↑;C型:QRSV1~V4↑,QRSV5、V6出现深Q 波。 | |||||||
早期复极综合症 | 出现ST呈水平形抬高而无心肌梗塞或心包炎临床症状改变的心电图改变,多见于年青人。 | ||||||||
起搏器心电图 | 在QRS波(或P波)之前可见规律出现的起搏信号。 | ||||||||
心得安试验 | 当ST段或T波发生改变时,疑是器质性或功能性改变时,可行心得安试验(阳性:全部变为正常;改善:至少有一个改变正常或T波升高≥原来的50%;阴性:全部不变。(阳性为功能性。)) | 经口服心得安20mg、2h后复查心电图,原心率由?变为?,S-T、T由下移(低平、倒置)变为直立。 | |||||||
阿托品试验 | 适应征:窦性心动过缓,病窦综合症可疑者;某些缓慢性心律失常者。方法:V注阿托品1~2mg,推前先录一次Ⅱ导联对照,注射后1、2、3、5、10、15、20分钟分别录Ⅱ导联一次。结果:窦性心率<90次/分为阳性,提示窦房结功能低下,>90次/分为阴性,为迷走N张力过高所致窦缓。其它意义:1、窦缓为心律逐渐增加,2:1窦房阻滞则可两倍增加。2、预激综合征可“△”消失,而心梗则不能。3、由器质性心肌病引起的P-R间期延长可无变化或延长。而由迷走N所致的窦缓则由于心律加快而缩短。4、前列腺肥大、青光眼患者忌用。 | ||||||||
P波增宽 | 左心房肥大,或房内传导阻滞。 | ||||||||
P波增高 | 右心房肥大。 | ||||||||
P波消失 | 心房的电活动消失,或注意P波融在QRS、T波中,或是室早。 | ||||||||
P波方向异常 | PⅠ↓:右位心,左右上肢导联接反,左房心律;PⅡ↓:深呼气或心脏呈横位。P双相:注意心房改变;逆行P:交界性早搏,房室交界性心律。 | ||||||||
P波形态多变 | 游走性节律,多源性房早伴有房性融合波,多源性房性心动过速,房性并行心律并房性融合波。当其仅呈两种形态时:注意双重窦性心律,双重心房节律,窦性心律合并间歇性右房心律,心房分离。 | ||||||||
P-R时限改变 | 延长:房室传导阻滞,迷走N张力过高。缩短:交界性心律,预激综合征。间期不固定:干扰性房室分离。 | ||||||||
QRS电压增高 | 心室肥厚,束支传导阻滞,预激综合征,心室内差传,室早,室性融合波。 | ||||||||
QRS电压降低 | 短路传导,传导阻滞,水、电解质及代射紊乱,心力衰竭,广泛性心肌损害。 | ||||||||
QRS时限延长 | 室早,室内差传,束支传导阻滞,预激综合征,心室肥大,奎尼丁中毒,高血钾,心肌炎、病。 | ||||||||
QRS形态时间不固定 | 多源性或多形性室早,房早或房颤伴差传,房早、室早及室性融合波同时出现,室性并行心律,室性心动过速,完全性房室传导阻滞,束支传导阻滞成文氏现象,室内三支阻滞,间歇性预激综合征。 | ||||||||
QRS电轴偏移 | 左偏:左前分支阻滞,左室肥大,完左,下壁心梗,肺气肿,B型预激综合征。 右偏:左后分支阻滞,右束支阻滞,右心室肥大,下壁心梗合并左后分支阻滞,A型预激综合征,前侧壁心梗,悬垂型心脏。 | ||||||||
ST段降低 | 心肌劳损,急性能心内膜下心梗,束支阻滞,预激综合征,心肌病,低血钾,洋地黄作用,心室肥大,Ta波引起的S-T改变。 | ||||||||
ST抬高 | 急性心梗,急性心包炎,变异性心绞痛,早期复极综合征,心室壁瘤。 | ||||||||
T低平、倒置 | 心梗,心肌缺血,心肌炎、病,心包炎,电解质率乱和药物作用,N官能症,心室肥大,束支阻滞,预激综合征。 | ||||||||
T波高耸 | 急性心梗,高血钾,左室舒张期负荷过重,脑血管意外,急性心包炎,早期复极综合征。 | ||||||||
U波倒置 | 心肌缺血心绞痛发作时,心梗,脑血管意外。 | ||||||||
U波增高 | 低血钾,左室肥厚,心动过缓,奎尼丁作用,脑血管意外。 | ||||||||
心 搏 | 提前出现 | 窦性早搏,房早,交界早,室早,并行心律,反复心律,心室夺获。 | |||||||
延缓出现 | 交界性逸搏,室性逸搏,房性逸搏。 | ||||||||
心室率快而规整 | 窦性心动过速,阵发性房性心动过速,阵发性与非阵发性交界性心动过速,房扑,室扑。 | ||||||||
心室率慢而规整 | 窦性心动过缓,交界性逸搏心律,室性逸搏心律,房性逸搏心律,窦性心律合并2:1窦房阻滞,窦性心律伴2:1房室阻滞,心房颤动合并完全性房室传导阻滞,房早未下传。 | ||||||||
心室率显著不整 | 心房颤动,阵发性房性心动过速伴有不规则房室传导,阵发性房性心动过速伴的文氏型房室传导,反复性心动过速,心房扑动伴有不规则房室传导或文氏型房室传导,并行心律型室性心动过速伴有文氏型传出阻滞,混乱心律,多源性房性心动过速,窦性心律不齐,预激综合征合并阵发性心房颤动。 | ||||||||
室性二联律 | 交替性室早,交替性交界早,窦性心律合并3:2房室阻滞,心房扑动2:1与4:1房室传导交替出现,房性心动过速1:1房室传导与2:1房室传导交替出现,每两个窦性心搏之后出现一个未下传的房性早搏,室性异位心律伴3:2传出阻滞。 | ||||||||
房性二联律 | 交替性窦性早搏,交替性房性早搏,交替性交界性早搏逆传至心房,交替性室性早搏逆传至心房,窦 性节律伴3:2窦房阻滞,房性异位心律伴3:2传出阻滞,交界性心律伴3:2逆行传导阻滞。 | ||||||||
各 种 心 律 的频率 | 窦性心动过速:>100次/分 窦性心动过缓:<60次/分 房性逸搏:50~60次/分 交界性逸搏:40~60次/分 室性逸搏:20~40次/分 | 非阵发性房性心动过速:70~130次/分 非阵发性交界性心动过速:70~130次/分 非阵发性室性心动过速:100次/分以下 (50~60次/分居多) 阵发性房性心动过速: >160次/分 阵发性交界性心动过速: >160次/分 阵发性室性心动过速: >160次/分 | 心房纤颤: >350次/分 心房扑动:250~350次/分 紊乱性房律:100~200次/分 心室纤颤:180~250次/分 心室扑动:180~250次/分 | ||||||











查看更多