壹生大学

壹生身份认证协议书

本项目是由壹生提供的专业性学术分享,仅面向医疗卫生专业人士。我们将收集您是否是医疗卫生专业人士的信息,仅用于资格认证,不会用于其他用途。壹生作为平台及平台数据的运营者和负责方,负责平台和本专区及用户相关信息搜集和使用的合规和保护。
本协议书仅为了向您说明个人相关信息处理目的,向您单独征求的同意,您已签署的壹生平台《壹生用户服务协议》和《壹生隐私政策》,详见链接:
壹生用户服务协议:
https://apps.medtrib.cn/html/serviceAgreement.html
壹生隐私政策:
https://apps.medtrib.cn/html/p.html
如果您是医疗卫生专业人士,且点击了“同意”,表明您作为壹生的注册用户已授权壹生平台收集您是否是医疗卫生专业人士的信息,可以使用本项服务。
如果您不是医疗卫生专业人士或不同意本说明,请勿点击“同意”,因为本项服务仅面向医疗卫生人士,以及专业性、合规性要求等因素,您将无法使用本项服务。

同意

拒绝

同意

拒绝

知情同意书

同意

不同意并跳过

工作人员正在审核中,
请您耐心等待
审核未通过
重新提交
完善信息
{{ item.question }}
确定
收集问题
{{ item.question }}
确定
您已通过HCP身份认证和信息审核
(
5
s)

天肿刘文欣团队STTT发文,揭示免疫新辅助化疗治疗局部晚期宫颈癌新策略丨肿瘤研究展播

2026-03-05作者:论坛报岳岳资讯
原创

2.35.jpg

研究名称替雷利珠单抗联合化疗新辅助治疗IB3/IIA2期宫颈癌(NATIC):一项前瞻性、单臂、Ⅱ期研究[Tislelizumab (anti-PD-1) plus chemotherapy as neoadjuvant therapy for patients with stage IB3/IIA2 cervical cancer (NATIC):a prospective, single-arm, phase II study]


发表期刊:《信号转导与靶向治疗》(Signal Transduction and Targeted Therapy, IF=52.7)


通讯作者:郝继辉 刘文欣


主要作者单位:天津医科大学肿瘤医院


推荐理由


宫颈癌是全球女性恶性肿瘤第四大发病和死亡原因,其中LACC患者(IB3和IIA2-IVA期宫颈癌)约占37%。尽管以顺铂为基础的同步放化疗(CCRT)已成为标准治疗,但仍有相当比例的患者出现复发或转移。NATIC研究展示了替雷利珠单抗联合化疗的新辅助治疗方案在IB3/IIA2期宫颈癌中显示出令人鼓舞的抗肿瘤活性、安全可控,这为局晚期宫颈癌(LACC)患者提供了一种新的治疗选择。


研究解读


NATIC研究是一项前瞻性、单臂、Ⅱ期临床研究,该研究创新性地评估了抗PD-1抗体替雷利珠单抗联合化疗作为新辅助治疗方案,在初治IB3/IIA2期LACC患者中的疗效和安全性。


本研究共纳入30例患者(IB3期11例,IIA2期19例),所有患者均完成3周期新辅助免疫联合化疗并接受了根治性手术。对患者术后病理进行评估,研究结果显示:主要终点pCR(病理完全缓解)率为66.7%(20/30),另有4例(13.3%)达到主要病理缓解(MPR),合计满意病理缓解(OPR,定义为pCR+MPR)率为80.0%(24/30)。客观缓解率(ORR)达90.0%,其中56.7%为完全缓解(CR)。中位随访时间14.7个月时,18个月无病生存率(DFS)为90%。术后需要接受辅助治疗的不满意病理缓解(non-OPR)患者仅占20%。研究结果显示,替雷利珠单抗联合化疗新辅助治疗具有良好的抗肿瘤活性和安全性,大大降低了IB3/IIA2期LACC患者术后辅助治疗的应用(包括同步放化疗、放疗和化疗),降低了患者的经济负担及术后辅助治疗带来的并发症,有望为LACC的治疗提供新的选择。


图片

 患者的基线特征、肿瘤应答及病理应答情况


值得注意的是,影像学与病理评估一致性仅56.7%,7例影像学评估为PR的患者术后病理评估为pCR,5例影像学评估为CR的患者术后病理仍发现有残存肿瘤。pCR患者的PD-L1 CPS评分显著高于未达到pCR(non-pCR)的患者(中位数 77.5 vs 8.5,P < 0.001),但是1例PD-L1 CPS <1 的患者术后病理评估达到了pCR。接受延迟手术(手术时间间隔>6 周)的患者 pCR 率较高,达到 83.3%,该结果表明在新辅助免疫化疗后4-6周后进行手术可能会改善病理反应。


图片

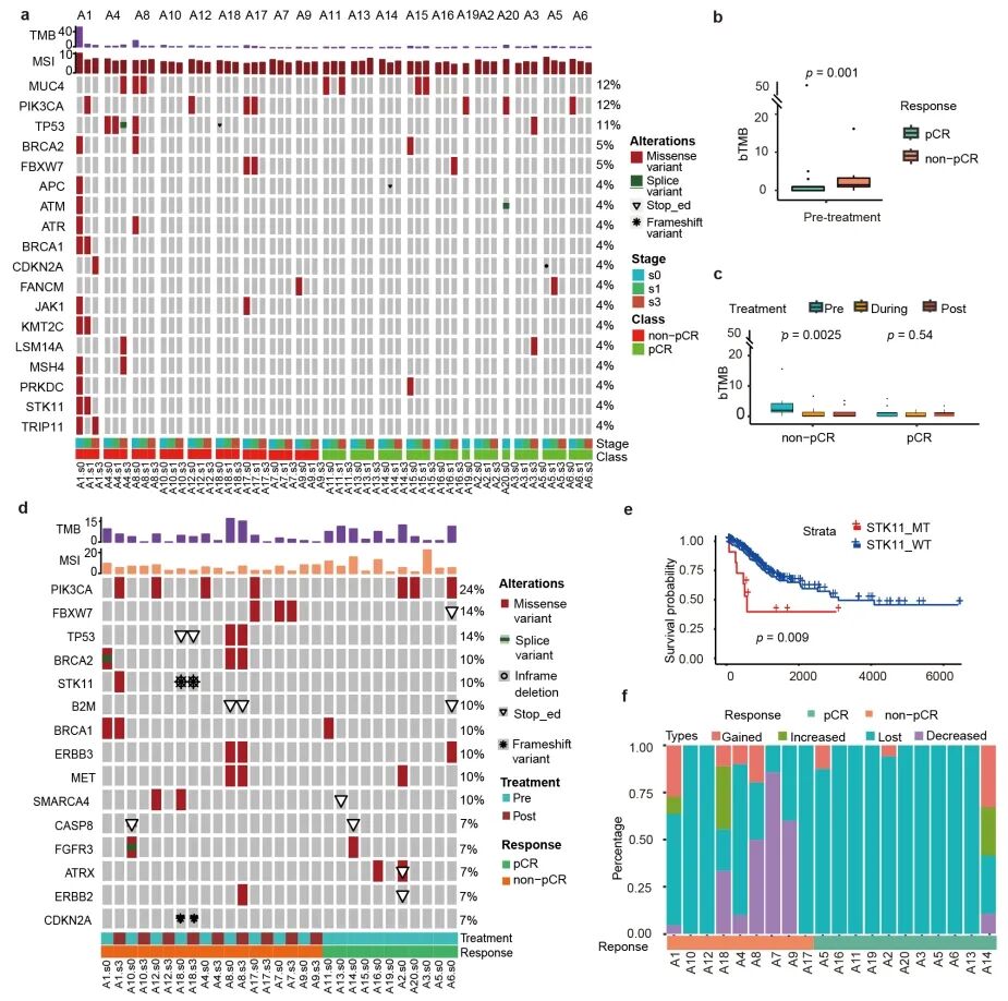
通过对血液(上)和肿瘤组织(下)样本的NGS测序分析,探究了基因组突变与新辅助治疗疗效之间的关系


探索性生物标志物分析显示,non-pCR 组的基线 bTMB 显著更高,表明 ctDNA 检测可以为预测治疗效果提供有价值的见解。进一步分析基线肿瘤组织中的免疫相关特征显示,pCR组具有更高水平的溶细胞特征、CD8+ T 细胞、T 细胞耗竭和 IFN-γ 特征,表明其肿瘤免疫微环境更“热”,而IFN-γ可能是影响新辅助免疫治疗疗效的生物标志物,并可能诱导有效且持久的抗肿瘤免疫反应。免疫细胞丰度分析显示,与non-pCR组相比,pCR组的B 细胞、CD8+ T 细胞、CD4+记忆T细胞和NK细胞水平显著更高。这一发现与在pCR组基线样本中观察到的更高免疫基因表达水平一致。从临床结果到实验室分析,分子层面的见解不仅验证了观察到的临床反应,而且揭示了新辅助免疫化疗后手术潜在获益的生物学机制。


图片

不同应答组之间差异基因、免疫信号及肿瘤微环境的比较


安全性方面,最常见的 TRAEs 是淋巴细胞减少(27/30,90.0%)、贫血(21/30,70.0%)和低白蛋白血症(21/30,70.0%),仅 1 例患者(3.3%)出现≥3 级免疫相关不良事件(irAE) ,该患者在术后 2 周出现周围神经病变(包括肢体麻木和腿部无力),进展为吞咽和呼吸困难,最终诊断为格林-巴利综合征,经大剂量皮质类固醇治疗后症状明显改善。


专家点评

宫颈癌是全球女性恶性肿瘤第四大发病和死亡原因,其中LACC患者(IB3和IIA2-IVA期宫颈癌)约占37%。尽管以顺铂为基础的同步放化疗(CCRT)已成为标准治疗,但仍有相当比例的患者出现复发或转移。近年来,免疫检查点抑制剂(ICIs)联合治疗策略为LACC带来了新希望。KEYNOTE-A18研究推动了CCRT联合帕博利珠单抗用于新诊断的III-IVA期LACC患者的治疗模式改变,而新辅助免疫化疗后进行根治性手术能为IB3/IIA2期LACC带来多大程度的临床价值,仍需进一步的探讨。

NATIC是一项前瞻性、单臂、Ⅱ期临床研究,该研究创新性地评估了抗PD-1抗体替雷利珠单抗联合化疗作为新辅助治疗方案,在初治IB3/IIA2期LACC患者中的疗效和安全性。NATIC研究达到了预设终点,替雷利珠单抗联合化疗的新辅助治疗方案在IB3/IIA2期LACC患者中显示出令人鼓舞的抗肿瘤活性(pCR率高达66.7%),安全性可控,本研究数据支持该联合方案用于LACC新辅助治疗的可行性。本研究获得天津医科大学肿瘤医院“358计划”临床试验基金的支持,后续拓展队列研究目前仍在继续进行中,长期生存数据将在后续报告中更新。


作者简介


刘文欣
通讯作者

天津医科大学肿瘤医院妇科肿瘤科

主任医师  肿瘤学博士  硕士生导师

中国抗癌协会卵巢癌专业委员会委员

中国抗癌协会中西整合宫颈癌专业委员会常务委员

中国医药教育协会妇科肿瘤医学教育委员会常务委员

天津市抗癌协会妇科肿瘤专业委员会副主任委员


郝继辉
通讯作者

天津医科大学党委副书记、校长

天津医科大学肿瘤医院党委副书记、院长

教授、主任医师、博士生导师

国家杰出青年科学基金获得者

科技部重点领域创新团队带头人

百千万人才工程国家级人选

国家卫生健康突出贡献中青年专家

国家恶性肿瘤临床医学研究中心执行副主任、药物成药性评价与系统转化全国重点实验室副主任、天津市消化系统肿瘤重点实验室主任

国家肿瘤质控中心胰腺癌质控专家委员会主任委员

中国抗癌协会副理事长、天津市抗癌协会理事长

中国抗癌协会肿瘤精准治疗专业委员会候任主委

中国抗癌协会胰腺癌专业委员会副主任委员

Cancer Biology & Medicine、《中国临床肿瘤》执行主编

以第一完成人获得教育部高等学校科学研究优秀成果奖(科学技术)一等奖、天津市自然科学特等奖、天津市科技进步奖一等奖、华夏医学科技奖科学技术一等奖、中国抗癌协会科技奖一等奖和中华医学科技奖医学科学技术奖、教育部霍英东教学成果奖等科技奖励10余项

主持国家重点研发计划、国自然重点项目等省部级以上课题10余项

以第一作者或通讯作者(含共同)在Cancer Cell、Cell Res.、Cancer Discov.、Gut、Gastroenterolog、Sci Adv.、Nat. Commun.、J. Exp. Med.等权威期刊发表论文百余篇

每一项临床研究都倾注着研究团队的心血结晶。学习过后,您是否有所收获?或有疑问想与主创团队分享?请在评论区留言,期待与您交流!


END


整理丨中国医学论坛报 胡岳

200 评论

查看更多