查看更多
密码过期或已经不安全,请修改密码
修改密码
壹生身份认证协议书
同意
拒绝
同意
拒绝
同意
不同意并跳过
古晓燕* 卢颖辉* 南 迪 龚德华
DOI:10.3969/j.issn.1006-298X.2025.06.005
[基金项目]国家自然科学基金面上项目(81470992);东部战区总医院管理基金(2023JCYJYB124)
[作者单位]南京大学医学院附属金陵医院(东部战区总医院) 博士研究生(古晓燕) 国家肾脏疾病临床医学研究中心(南京,210016);*古晓燕和卢颖辉为共同第一作者
[通信作者]龚德华(E-mail:gong_doctor@126.com)
摘 要 目的:探讨磷脂酶D2抑制剂CAY10594对急性肾损伤(AKI)的保护作用及其潜在机制。 方法:通过对脂多糖(LPS)处理后的人源急性单核白血病细胞系(THP-1)进行转录组测序(RNA-seq),筛选差异表达基因,进一步结合连通性图谱(CMap)数据库预测潜在药物分子,筛选出CAY10594作为候选干预药物。在LPS诱导C57BL/6小鼠脓毒症相关AKI及肾脏缺血再灌注损伤(IRI)诱导AKI两种模型中进行验证,并通过免疫荧光、Western Blot和ELISA等手段评估CAY10594的效果。 结果:两种AKI模型小鼠均出现炎症因子水平升高、肝肾功能损伤及组织病理肾小管损伤。CAY10594干预显著降低血清炎症因子水平,改善谷丙转氨酶、谷草转氨酶、肌酐及尿素氮水平(P<0.05);组织病理学检查显示干预组肾小管坏死和巨噬细胞浸润显著减轻,并伴随肾脏F4/80阳性巨噬细胞浸润减少及NOD样受体家族pyrin结构域含3型炎症小体(NLRP3)及肾损伤分子1(KIM-1)表达下调。Western Blot结果证实,CAY10594通过抑制核因子κB(NF-κB)通路的激活,降低NLRP3表达及降低KIM-1蛋白水平。 结论:CAY10594通过抑制炎症反应及炎细胞浸润改善AKI,其可能机制是通过抑制F4/80-NF-κB-NLRP3轴来减少巨噬细胞介导的炎症反应,具有潜在的临床应用价值。
关键词 急性肾损伤 CAY10594 NOD样受体家族pyrin结构域含3型炎症小体 巨噬细胞
GU Xiaoyan*, LU Yinghui*, NAN Di, GONG Dehua
National Clinical Research Center for Kidney Diseases, Jinling Hospital, Affiliated Hospital of Medical School, Nanjing University, Nanjing 210016,China
*GU Xiaoyan and LU Yinghui are considered to be first authors
Corresponding author:GONG Dehua (E-mail: gong_doctor@126.com)
ABSTRACT Objective:To investigate the protective effect of the phospholipase D2 inhibitor CAY10594 on acute kidney injury (AKI) and its underlying mechanisms. Methodology:Transcriptional profiling (RNA-seq) was performed on the human acute monocytic leukemia cell line THP-1 treated with lipopolysaccharide (LPS) to identify differentially expressed genes. Potential drug molecules were predicted by integrating the Connectivity Map (CMap) database, and CAY10594 was selected as a candidate intervention. Two AKI models were established: LPS-induced sepsis-related AKI and renal ischemia-reperfusion injury (IRI)-induced AKI in C57BL/6 mice. The effect of CAY10594 was assessed by immunofluorescence, Western blot, and ELISA. Results:Both the LPS and IRI models showed elevated levels of inflammatory cytokines, liver and kidney dysfunction, and renal tubular damage. Treatment with CAY10594 significantly reduced serum inflammatory cytokine levels and improved liver and kidney function markers (ALT, AST, CREA, and UREA, P<0.05). Histopathological examination showed that CAY10594 intervention significantly alleviated tubular necrosis and macrophage infiltration, accompanied by reduced F4/80+ macrophage infiltration and downregulation of NLRP3 and KIM-1 expression in the kidneys. Western blot analysis confirmed that CAY10594 inhibited NF-κB pathway activation, reduced NLRP3 expression, and lowered KIM-1 protein levels. Conclusion:CAY10594 improves acute kidney injury by inhibiting inflammation and inflammatory cell infiltration. Its potential mechanism involves suppression of the F4/80-NF-κB-NLRP3 axis to reduce macrophage-mediated inflammatory responses, suggesting potential clinical applicability.
Key words acute kidney injury CAY10594 NLR family pyrin domain containing 3 macrophage
急性肾损伤(AKI)是危重症患者常见且严重的并发症之一[1],是影响患者预后的重要因素,而脓毒症和缺血再灌注损伤(IRI)是危重症患者AKI常见病因。脓毒症的病理生理机制复杂[2],涉及炎症反应、免疫细胞过度激活、微循环障碍及组织损伤等多重因素[3],炎症反应起着核心驱动作用,巨噬细胞与肾小管上皮细胞的相互作用是关键环节[4]。IRI相关AKI同样涉及免疫细胞激活及肾脏局部炎性细胞浸润等病理生理过程[5]。
目前AKI尚缺乏有效的特异性治疗药物。近年来,连通性图谱(CMap)因其能够通过比对疾病相关药物诱导的转录组特征来快速预测可能逆转疾病表型的候选分子,成为发现新药尤其是包括肾脏疾病[6-7]等复杂疾病干预探索的重要工具。鉴于单核细胞过度活化在脓毒症及IRI相关AKI的病理作用,本研究通过对脂多糖(LPS)刺激后单核细胞RNA-seq数据转录特征分析,利用CMap数据库筛选到磷脂酶D2抑制剂CAY10594作为AKI肾脏保护的可能候选药物,通过LPS诱导脓毒症相关AKI及IRI诱导AKI两种模型,验证采用其干预对AKI模型临床及病理指标的影响,进一步探索其可能作用机制。
研究对象 实验细胞:人源急性单核白血病细胞系(THP-1)细胞(购买自上海中国科学院细胞库/干细胞库),来源于急性单核细胞白血病患者,呈圆形,悬浮生长。采用 RPMI-1640培养基(Gibco)补充 10% 胎牛血清(Gibco)和0.05 mmol/L β巯基乙醇(sigma),在 37 ℃、5% CO2条件下培养。实验动物:SPF级C57BL/6小鼠(购自上海集萃药康公司),选6~8周龄,自由饮食、饮水,12 h昼夜交替的SPF环境下养殖。
RNA-seq和CMap分析
细胞处理 选取处于对数生长期、状态良好的THP-1细胞,以1×106 个/mL的密度接种,使用100 ng/mL LPS刺激,未刺激细胞作为阴性对照,6 h后收集细胞离心去上清液,细胞沉淀加入TRIzol 试剂(Invitrogen)分离RNA。
RNA-seq测序与数据分析 提取完RNA后检测其纯度与完整性后建库。采用VAHTS Universal V8 RNA-seq文库构建试剂盒(Vazyme),进行mRNA富集和150双端测序。测序平台为Illumina NovaSeq 6000。数据处理与差异分析,原始测序数据经FastQC进行质量控制,低质量序列及接头序列通过Trimmomatic去除。高质量的测序数据首先利用STAR软件比对到人参考基因组(hg38,GENCODE v38),随后通过featureCounts程序进行基因水平的计数。差异分析采用DESeq2(R v4.2),阈值设定为|log2FC|≥1且FDR<0.05。进一步将筛选得到的差异基因用于GO和KEGG功能富集分析。
CMap分析 将差异基因上下调列表提交至CLUE平台进行CMap分析。根据连接性评分判定潜在的化合物或基因扰动,其中显著负相关(connectivity score<0)的结果被认为可能逆转 LPS 诱导的转录特征。
AKI小鼠模型建立及干预
AKI模型的建立及干预实验 选取6~8周龄C57BL/6小鼠,采用腹腔注射LPS (10 mg/kg), 建立脓毒症小鼠模型;采用双侧肾动脉夹闭30 min后松夹建立IRI模型。脓毒症模型每组n=7,IRI 模型每组n=8。每种模型分别予以干预实验,实验采用随机分组:(1)阴性对照组(DMSO组):腹腔注射DMSO;(2)AKI模型组:建立模型作为阳性对照;(3)干预组:在模型建立同时予CAY10594(购自MedChemExpress) 20 mg/kg单次注射。
监测指标 LPS造模6 h和IRI造模24 h后,小鼠经吸入麻醉处死,采集外周血,检测炎症因子[肿瘤坏死因子α(TNF-α)、白细胞介素(IL)-6、IL-1β]、肝功能指标[谷草转氨酶(AST)、谷丙转氨酶(ALT)]及肾功能指标[肌酐(CREA)、尿素氮(UREA)]。同时取肾脏组织,检测巨噬细胞标志物F4/80的表达水平,以及NOD样受体家族pyrin结构域含3型炎症小体(NLRP3)、核因子κB(NF-κB)通路相关蛋白的表达。肾组织同时采用4%多聚甲醛固定后石蜡包埋切片,经脱蜡水化后分别行HE染色及PAS染色。每张切片随机选择≥10个高倍视野进行观察与分析。采用免疫荧光染色法观察F4/80(Cell Signaling Technology)、KIM-1(Proteintech)及NLRP3(Cell Signaling Technology)阳性荧光强度。新鲜液氮中速冻保存肾组织经RIPA裂解液匀浆裂解后12 000 g离心15 min,收集上清液提取总蛋白,并与等量蛋白样品行SDS-PAGE电泳分离后转移至PVDF膜,采用一抗KIM-1(Proteintech)、p-p65(Cell Signaling Technology)、p65(Proteintech)、NLRP3(Cell Signaling Technology)及α-Tubulin(Proteintech)孵育后再用相应HRP标记的二抗(Jackson),孵育,再经ECL化学发光试剂显色,于凝胶成像系统(Bio-Rad,美国)中曝光并采集图像。
统计学分析 使用《GraphPad Prism 10.1.2》软件完成数据分析,检验水准α=0.05。所有实验结果均以均数±标准差表示。两组间比较采用独立样本t检验;多组间比较采用单因素方差分析(one-way ANOVA),进一步进行Tukey事后检验。P<0.05为差异有统计学意义。
CMap分析揭示CAY10594在LPS刺激转录模式逆转中的潜在作用 本研究基于THP-1人单核细胞系,设立LPS刺激组与对照组,通过RNA-Seq技术对两组细胞的转录组差异进行分析,筛选出差异表达基因(DEGs,图1A),通过CMap分析获得的候选化合物中,Connectivity Score为负值的化合物提示其转录效应可能与LPS诱导的基因表达模式呈反向变化,具有潜在的抗炎作用。我们在大规模化合物库(约42万条目)中,通过计算筛选得到Connectivity Score排名前20的负值化合物,在候选药物筛选中,CAY10594(选择性PLD2抑制剂)在CMap分析中排名第11(图1B),前10位化合物中部分缺乏现成药物形式或临床应用前景,部分已有大量研究集中于其他疾病领域,另一些则缺乏与炎症相关的文献支持。相比之下,CAY10594作为成品药物已有报道证实其在肝损伤模型中具有抗炎和抗氧化作用。结合我们RNA-seq结果显示PlD2在LPS刺激后显著上调(图1C),提示PLD2通路在炎症反应中被激活,以及多项研究证明PLD2通过调控NF-κB、NLRP3等关键信号通路影响巨噬细胞极化和炎症因子释放 [8-10],CAY10594在转录组学预测、靶点上调及机制学合理性三方面均具备支撑。因此,我们最终将其确定为候选药物,并开展后续功能验证实验。
图1 CMap分析揭示潜在逆转LPS转录特征的小分子化合物,并显示LPS上调PLD2表达
LPS:脂多糖;CMap:连通性图谱;TMD8:弥漫性大B细胞淋巴瘤;U2OS:骨肉瘤;A549:肺腺癌;A375:黑色素瘤;NPC:鼻咽癌;HCC515:非小细胞肺癌;HA1E:永生化肾上皮细胞;MCF7:乳腺癌;AGS:胃腺癌;U251MG:胶质母细胞瘤;TPM:每百万转录本;A:LPS 刺激的THP-1细胞与对照组差异基因的火山图;横坐标表示基因表达变化的log2倍数,纵坐标表示差异显著性的-log10转换后的P值;B: 横轴表示不同细胞系,纵轴为候选化合物,颜色深浅代表连接性评分的负值强度,负值越低表示与LPS诱导转录组改变的反向相关性越强,带有黑色边框的方块标记 CAY10594;C: 对照组与 LPS 处理组通过 RNA-seq 检测的 THP-1 细胞中PLD2的表达水平(n=3)
肾组织HE及PAS染色结果 LPS处理组小鼠肾小管上皮细胞出现明显肿胀,刷状缘脱落,细胞间隙扩张;PAS染色提示肾小管刷状缘变淡。而给予CAY10594干预后,上述病理损伤程度明显减轻(图2A)。IRI模型组小鼠可见肾小管大面积坏死,刷状缘广泛脱落,肾小球周围及间质存在大量炎性细胞浸润;PAS染色同样显示肾小管基膜破坏严重;与之相比,CAY10594处理后小鼠肾小管形态结构基本保持,炎性细胞浸润减少,坏死范围亦明显缩小(图2B)。
图2 CAY10594对LPS和IRI模型小鼠肾脏病理及肾功能指标的影响
LPS:脂多糖;IRI:缺血再灌注损伤;ALT:谷丙转氨酶;AST:谷草转氨酶;A:LPS模型小鼠肾组织HE和PAS染色,黑色箭头表示脱落的肾小管细胞;B:IRI模型小鼠肾组织HE和PAS染色,黑色箭头表示脱落的肾小管细胞;C:LPS模型小鼠ALT、AST、尿素氮及肌酐水平;D:IRI模型小鼠血清ALT、AST、尿素氮及肌酐水平
两种模型建立后,模型组血清生化指标检测显示,ALT、AST、UREA及CREA水平均较对照组显著升高;而CAY10594干预后,上述指标均较未干预模型组显著下降(图2C、D)。同时血清炎症因子水平检测显示,两种模型建立后,模型组均较对照组血清炎性细胞因子(TNF-α、IL-6 和 IL-1β)水平显著升高,而在 CAY10594干预后则较模型组显著下降(图3A、B)。
图3 CAY10594抑制LPS和IRI小鼠模型炎症因子分泌
LPS:脂多糖;IRI:缺血再灌注损伤;TNF-α:肿瘤坏死因子α;IL:白细胞介素;A:C57BL/6小鼠单次腹腔注射LPS或CAY10594,6 h后检测血清中TNF-α、IL-6和IL-1β水平;B:在IRI模型中,小鼠腹腔注射CAY10594,再灌注24 h后检测血清TNF-α、IL-6和IL-1β水平(n=8)
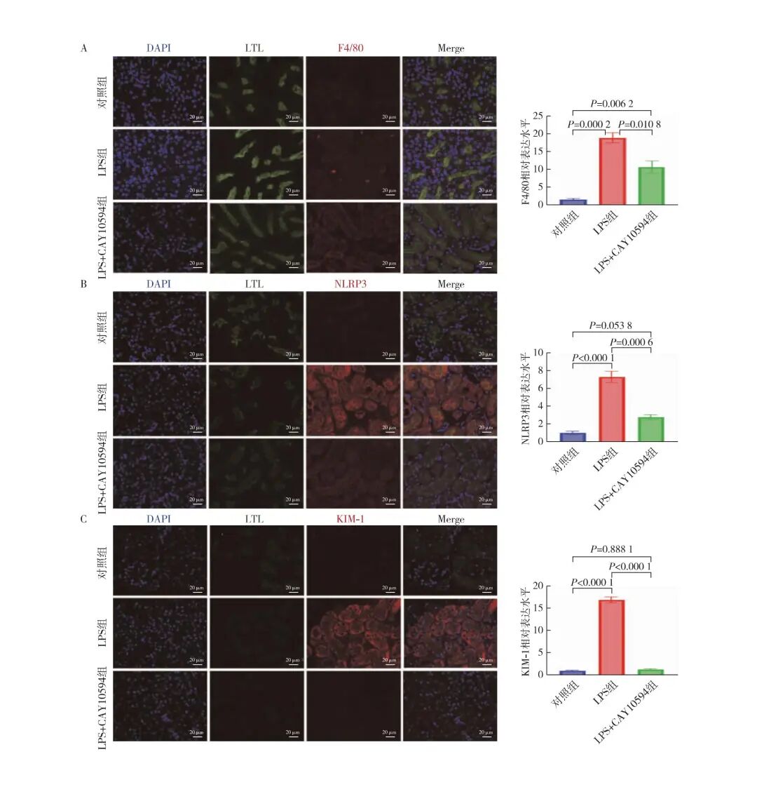
CAY10594对AKI肾脏F4/80-NF-κB-NLRP3轴的影响 在LPS和IRI相关AKI模型肾组织中,伴随着病理肾组织的损伤,均表现出F4/80-NF-κB-NLRP3轴的激活,包括肾组织中F4/80阳性细胞浸润显著增多,NLRP3和KIM-1的表达均明显增强(图4,图5和图6A~D),及p65的磷酸化水平显著升高(图6E、F);而在经CAY10594干预后,上述指标均被显著抑制,显示其对F4/80-NF-κB-NLRP3轴激活的抑制作用。
图4 CAY10594 显著抑制LPS模型小鼠肾脏组织中的 F4/80、NLRP3及KIM-1表达
LPS:脂多糖;NLRP3:NOD样受体家族pyrin结构域含3型炎症小体;KIM-1:肾损伤分子1;LPS模型小鼠肾组织的代表性免疫荧光图像及荧光定量分析;切片分别用 DAPI(蓝色)、LTL(绿色)、F4/80(A,红色)、NLRP3(B,红色)及 KIM-1(C,红色)染色
图5 CAY10594 显著抑制IRI模型小鼠肾脏组织中的 F4/80、NLRP3及KIM-1表达
IRI:缺血再灌注损伤;NLRP3:NOD样受体家族pyrin结构域含3型炎症小体;KIM-1:肾损伤分子1;IRI模型小鼠肾组织的代表性免疫荧光图像及荧光定量分析;切片分别用 DAPI(蓝色)、LTL(绿色)、F4/80(A,红色)、NLRP3(B,红色)及 KIM-1(C,红色)染色
图6 CAY10594对LPS与IRI模型小鼠肾组织NF-κB信号及肾小管损伤标志物的影响
LPS:脂多糖;IRI:缺血再灌注损伤;NF-κB:核因子κB,Western Blot检测LPS模型和IRI模型小鼠肾组织,NLRP3蛋白(A、B)、KIM-1蛋白(C、D)及p-p65蛋白(E、F)表达变化和灰度分析(n=3)
本研究通过转录组学数据及CMap分析,筛选出对LPS诱导的炎症模式具有逆转作用的PLD2抑制剂CAY10594,并在LPS与IRI两种AKI模型中验证。结果显示,CAY10594可显著改善肾功能指标与组织病理损伤,降低炎症因子水平,抑制肾脏巨噬细胞浸润及NF-κB/NLRP3信号激活。
PLD2通过水解磷脂酰胆碱生成信号脂质磷脂酸,而磷脂酸可激活mTORC1及NF-κB信号转导,为炎症反应提供能量和物质基础[11];磷脂酸能激活NADPH氧化酶复合体,诱导活性氧(ROS)大量生成,放大NF-κB、MAPK及NLRP3炎症信号,促进TNF-α和IL-1β等释放[12];并可通过膜脂-骨架耦合增强免疫细胞黏附、趋化与跨内皮迁移,加剧局部组织炎性细胞浸润[13]。因此,PLD2在急性炎症反应中发挥重要促炎作用。
CAY10594是特异性的PLD2抑制剂,具有抗炎与抗氧化活性。在AKI的病理过程中,巨噬细胞浸润是早期关键事件,活化巨噬细胞分泌炎症因子并放大肾小管损伤[8]。本研究中,CAY10594处理后肾脏F4/80+巨噬细胞显著减少,炎症因子下降,提示其通过抑制巨噬细胞募集和活化发挥保护作用,与既往研究一致[9]。NF-κB/NLRP3通路在AKI炎症损伤中具有关键地位[14-17],NF-κB作为NLRP3炎症小体的关键启动信号,通过上调IL-1β、IL-18等促炎因子,加重肾小管损伤和凋亡[10]。我们发现CAY10594能够抑制NF-κB和NLRP3信号,与炎症因子水平下降和组织损伤减轻一致,说明其通过阻断NF-κB激活、削弱NLRP3小体形成来改善肾功能。CAY10594可能通过调控F4/80-NF-κB-NLRP3轴减轻肾脏损伤。该作用与其在对乙酰氨基酚肝损伤模型中的抗炎效应相呼应[18]。其他研究亦提示,PLD2抑制可降低NF-κB活性、炎症因子水平及组织细胞凋亡[19]。
基于Li等[20]的数据在线分析发现,PLD2在IRI和输尿管梗阻模型中显著上调,PLD2主要分布于巨噬细胞和修复失败型近曲小管细胞(FR-PTC)。FR-PTC作为AKI向慢性肾脏病转化中的关键病理细胞亚群,其持续活化可能促进疾病进展。这一结果提示,CAY10594的肾脏保护作用还可能通过缓解FR-PTC的促炎与促纤维化表型,切断FR-PTC-巨噬细胞间的病理性互作,最终阻止炎症持续激活与纤维化进展。
综上所述,本研究提出PLD2-NF-κB/NLRP3-巨噬细胞通路在AKI中的关键作用,并证实CAY10594能够通过减少巨噬细胞浸润和抑制上述通路来减轻肾脏损伤并改善肾功能,具有潜在的临床应用价值。然而,本研究亦存在一定局限性,例如未敲除PLD2进行动物模型验证,未能明确肾小管上皮细胞与巨噬细胞的相互作用。此外,CAY10594在临床中的药代动力学特征及免疫安全性仍需深入研究,以确定其在脓毒症与AKI治疗中的应用前景。
参考文献
【引用本文】古晓燕、卢颖辉、南迪、龚德华. 磷脂酶 D2 抑制剂 CAY10594 对急性肾损伤的保护作用及其机制[J]. 肾脏病与透析肾移植杂志, 2025, 34(6): 532-540.
GU Xiaoyan, LU Yinghui, NAN Di, GONG Dehua. Protective effect and mechanism of phospholipase D2 inhibitor CAY10594 on acute kidney injury[J]. Chinese Journal of Nephrology, Dialysis & Transplantation, 2025, 34(6): 532-540.

查看更多