查看更多
密码过期或已经不安全,请修改密码
修改密码
壹生身份认证协议书
同意
拒绝
同意
拒绝
同意
不同意并跳过
止血药是临床抢救生命、治疗疾病时极为重要且必不可少的一类药物。合理使用止血药,可以挽救患者生命;使用不当,则可引起致命不良反应。
代表药物:垂体后叶素、生长抑素、奥曲肽和特利加压素。
1.作用机制:
可直接作用于血管平滑肌,收缩动脉、静脉、毛细血管,减少内脏血流量,促进血管破损处的血凝过程,从而起到止血作用。
垂体后叶素:小剂量可增强子宫的节律性收缩,大剂量能引起强直性收缩,使子宫基层血管压迫而起止血作用,不仅用于急性呼吸道咯血,也用于产后出血。
2.临床应用:

温馨提示:
急性呼吸道咯血:多由支气管动脉或肺动脉血管破裂所致,其他止血药只能作为辅助治疗措施。
急性上消化道出血:慎用其他止血药物。氨甲环酸对病死率、再出血率没有改善,血凝酶疗效均不肯定,维生素K尚无相关RCT研究报告。
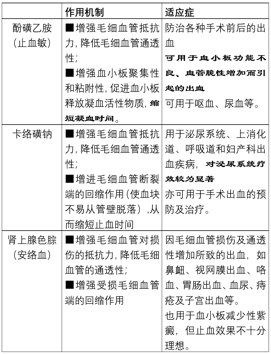
代表药物:酚磺乙胺、卡络磺钠、肾上腺色腙。
1.作用机制:
卡络磺钠、肾上腺色腙:可降低毛细血管通透性、增强毛细血管抵抗力,增进毛细血管断裂端的回缩作用(使血块不易从管壁脱落),可缩短止血时间,但不影响凝血过程。
酚磺乙胺:除可降低毛细血管通透性、增强毛细血管抵抗力外,还可增强血小板聚集性和粘附性,促进血小板释放凝血活性物质,缩短凝血时间。
2.临床应用:

三、凝血因子制剂
代表药物:人凝血酶原复合物、人纤维蛋白原。
1.作用机制:
提高血液中凝血因子的浓度。
凝血因子Ⅰ又名纤维蛋白原,凝血因子Ⅱ又名凝血酶原。
2.临床应用:

常用止血药作用机制

四、具有凝血酶样作用的药物
代表药物:注射用血凝酶、注射用尖吻蝮蛇血凝酶、注射用白眉蛇毒血凝酶、蛇毒血凝酶注射液。
1.作用机制:
血凝酶具有凝血酶样作用,可直接水解纤维蛋白原,使其变为纤维蛋白,发挥止血作用。
血凝酶需要血小板黏附聚集、释放暴露血小板磷脂后,才会激活有效成分,仅在血管破损处加速生理性凝血过程而止血,几乎无血栓风险。
2.临床应用:

五、抗纤维蛋白溶解药
代表药物:氨基己酸、氨甲环酸、氨甲苯酸。
1.作用机制:
纤溶酶原与纤维蛋白结合后,才能转化为具有活性的纤溶酶。
氨基己酸、氨甲环酸、氨甲苯酸,通过竞争性阻断纤溶酶原与纤维蛋白结合,抑制纤溶酶原的激活。
氨甲环酸的抗纤溶活性为氨甲苯酸的6~10倍,临床较为常用。

2.临床应用:

在脑出血、骨科手术中的应用:

六、促凝血因子活化药
代表药物:维生素K。
1.作用机制:
维生素k是凝血因子Ⅶ、Ⅸ、Ⅹ、Ⅱ活化所必需的物质。缺乏维生素K可引起出血。

2.临床应用:

温馨提示:
维生素K不容易穿过胎盘。母体与胎儿的维生素K平均浓度比值在20:1~40:1,刚刚出生的新生儿几乎都有维生素K的相对缺乏。
六、不同止血药引起血栓的风险

合理使用止血药,不仅需要了解止血药的作用机理及特点,更需要根据患者的病理生理状态有针对性适量使用,才能做到临床止血安全有效。
作者:湘潭县人民医院 陶建华
文章首发自药评中心
查看更多