查看更多
密码过期或已经不安全,请修改密码
修改密码
壹生身份认证协议书
同意
拒绝
同意
拒绝
同意
不同意并跳过
导 语
特殊人群感染幽门螺杆菌(Hp),检测与治疗Hp感染时需注意些什么?
幽门螺杆菌(Hp)是一种革兰染色阴性螺旋状细菌,主要通过口一口途径在人与人间传播。Hp感染是一种疾病状态,是慢性胃炎、消化性溃疡、MALT淋巴瘤和胃癌等疾病的主要致病因素。那么,特殊人群感染幽门螺杆菌(Hp),检测与治疗Hp感染时需注意些什么?
一.幽门螺杆菌(Hp)常用检测方法
尿素呼气试验(UBT)是临床最常用的检测Hp方法,是采用核素标记的尿素检测人体内Hp感染的非侵入性方法,适于所有需要检测 Hp者,其有13C尿素呼气试验(13C-UBT)、14C尿素呼气试验(14C-UBT)。
成人尿素呼气试验的适应证和推荐强度

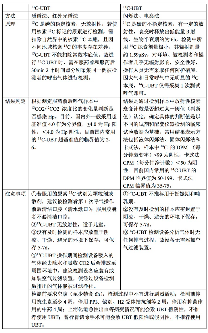
13C-UBT、 14C-UBT的比较

二.一般人群Hp根除治疗的补救治疗方案
目前治疗Hp感染推荐铋剂+PPI+2种抗菌药物的四联方案,特别适于发达城市、中心地区Hp耐药较高的地方。经验性铋剂四联疗法的疗程为14天(除非证明当地10天方案根除率达90%以上)。克拉霉素、左氧氟沙星、甲硝唑耐药率高,阿莫西林、四环素、呋喃唑酮耐药率低(<5%),同时左氧氟沙星因应用广泛、呋喃唑酮因安全性问题,故含两药的方案不推荐初次治疗。
标准剂量PPI+标准剂量铋剂(2次/d,餐前半小时口服)+2种抗菌药物(餐后口服),标准剂量PPI为奥美拉唑20mg、兰索拉唑30mg、泮托拉唑40mg、雷贝拉唑10mg(或 20mg)、艾司奥美拉唑20mg、艾普拉唑5mg;标准剂量铋剂为枸橼酸铋钾220mg(果胶铋标准剂量待确定);阿莫西林1000mg、2次/d,克拉霉素500mg、2次/d,左氧氟沙星500mg、1次/d 或200mg、2次/d,呋喃唑酮100mg、2次/d,四环素500mg、3-4次/d,甲硝唑400mg、3-4次/d。
Hp根除四联方案中抗菌药物组合评价

《成人幽门螺杆菌引起的胃炎中西医协作诊疗专家共识(2020,北京)》中指出,补救治疗时间应距离上一次根除治疗≥6个月。Hp根除治疗中抗生素的应用可能提高Hp菌体球形变率,而球形变的Hp对抗生素不敏感,其恢复正常形态需4周左右,因而短期内再次补救治疗成功率有限。研究发现,初次治疗和补救治疗的间隔越长,根除率越高,6-12个月的间隔后治疗根除率高于间隔时间小于3个月者。
既往根除Hp治疗中易产生继发耐药的抗生素原则上不再重复使用,Hp对克拉霉素、左氧氟沙星、甲硝唑耐药率高,无药敏结果下,克拉霉素、左氧氟沙星不应重复使用,甲硝唑若需重复使用应优化剂量至1600mg/d,且优化剂量应用后不再重复。
呋喃唑酮可酌情使用,其耐药率低,仍可用于难治性Hp感染的根除。条件允许或连续2次根除治疗失败者,建议进行细菌耐药性检测,并根据结果进行个体化治疗。另外,益生菌制剂可降低根除Hp治疗引起的不良反应,对以往根除Hp治疗中消化道不良反应明显或胃肠道菌群失调者,可在根除治疗前或治疗后应用益生菌制剂,并需错开与抗生素使用的时间,最好间隔2-3h 以上。
三.特殊人群的Hp根除治疗方案
如Q-T间期延长、肝功能异常人群与使用一些药物者如阿托伐他汀、瑞舒伐他汀、氯吡格雷、沙格列汀、非类固醇类抗炎药物(NSAIDs)。
(1)Q-T间期延长或有Q-T间期延长风险者
克拉霉素、左氧氟沙星均与Q-T间期的显著延长相关,有Q-T间期延长或有Q-T间期延长风险者,不推荐克拉霉素和左氧氟沙星的铋剂四联疗法的治疗方案。
克拉霉素为大环内脂类药物,有心脏毒性,与药物累积量有关,可能诱发心肌复极异常、尖端扭转性心动过速、Q-T间期延长、尖端扭转性室速、室性心律失常等,甚至室颤或猝死。建议初始使用时,应充分评估心血管不良反应的风险,尤其是合并未得到良好治疗和控制的心血管疾病者,基础心血管病风险较高者包括充血性心力衰竭、脑血管病和周围血管病者应避免使用,禁用于QT间期延长者(包括先天性长QT综合征和药物继发性)。
左氧氟沙星为喹诺酮类药物,有心脏毒性,与药物累积量有关,其可引起室性心律失常,致Q-T间期延长,偶可发展至尖端扭转室速(TdP)等严重心律失常,并可增加主动脉夹层和主动脉瘤破裂的概率。原有Q-T间期延长史、老年者、女性、心动过缓、急性心肌梗死、充血性心力衰竭、合并使用Ia类和Ⅲ类抗心律失常药物、联用其他延长Q-T间期的药物、联用CYP450抑制剂、电解质紊乱(低钾血症、低镁血症)、肾功能不全等是其Q-T间期延长的危险因素。
(2)肝功能异常者
克拉霉素在肝脏代谢,肝功异常时应慎用,建议血清转氨酶升高超过正常高限三倍时避免使用或停用。
(3)使用阿托伐他汀、瑞舒伐他汀者
克拉霉素通常对CYP3A4/5或P-gp有较强的抑制作用,并可能会干扰其他药物对肝细胞色素P450酶的作用。克拉霉素与阿托伐他汀联用时,后者≤20mg/d;克拉霉素与瑞舒伐他汀联用时,后者≤40mg/d。
(4)使用氯吡格雷者
PPI推荐雷贝拉唑或泮托拉唑,与铋剂+2种抗菌药物的四联疗法。
氯吡格雷是前体药物,在肝脏通过两个步骤转化为有活性的代谢产物,其主要涉及CYP2C19,其次为CYP3A4,而CYP2C19基因多态性和CYP2C19抑制剂可影响其抗血小板作用。PPI有肝药酶抑制作用,其中奥美拉唑、艾司奥美拉唑主要通过CYP2C19途径代谢,对CYP2C19的竞争性抑制作用较强;兰索拉唑主要通过CYP3A4途径代谢;泮托拉唑除可通过CYP3A4途径代谢外,还可转硫基旁路代谢;雷贝拉唑经细胞色素P450转化,但其对CYP2C19的依赖性较小,主要代谢产物为硫醚和羧酸,因而对CYP2C19酶竞争性抑制及受其基因多态性影响最小。5种PPI对CYP2C19抑制强度为奥美拉唑>艾司奥美拉唑(埃索美拉唑)>兰索拉唑>泮托拉唑>雷贝拉唑,故氯吡格雷若需合用PPI,可选雷贝拉唑或泮托拉唑。
(5)使用沙格列汀者
降糖药物沙格列汀主要通过CYP3A4/5代谢,克拉霉素为CYP3A4/5强抑制剂,两者合用时能显著升高沙格列汀的血药浓度,合用时沙格列汀的日剂量不超过2.5mg。
(6)使用非甾体类抗炎药物(NSAIDs)者
左氧氟沙星与非甾体类抗炎药物(NSAIDs)合用,后者能增强喹诺酮类药物抑制γ-氨基丁酸(GABA)释放的作用,可能引起抽搐。
文章首发自“华医网”(账号主体:北京华医网科技股份有限公司)
查看更多