查看更多
密码过期或已经不安全,请修改密码
修改密码
壹生身份认证协议书
同意
拒绝
同意
拒绝
同意
不同意并跳过
1
关于血压的几个基本概念
血压:血液在血管内流动,对血管产生的侧压力。
高血压:是指以动脉收缩压或(和)舒张压持续升高为主要临床表现的综合征。分为原发性高血压和继发性高血压。
高血压危象:是高血压急症之一,是指由于周围血管阻力突然上升,致使血压明显升高引起的一系列临床表现,血压以收缩压显著升高为主,可高达33~34kPa(250~260mmHg),舒张压也相应升高至16~18kPa(120~140mmHg)。可伴有重要器官的功能障碍和不可逆的损害。
2
各年龄段血压标准

3
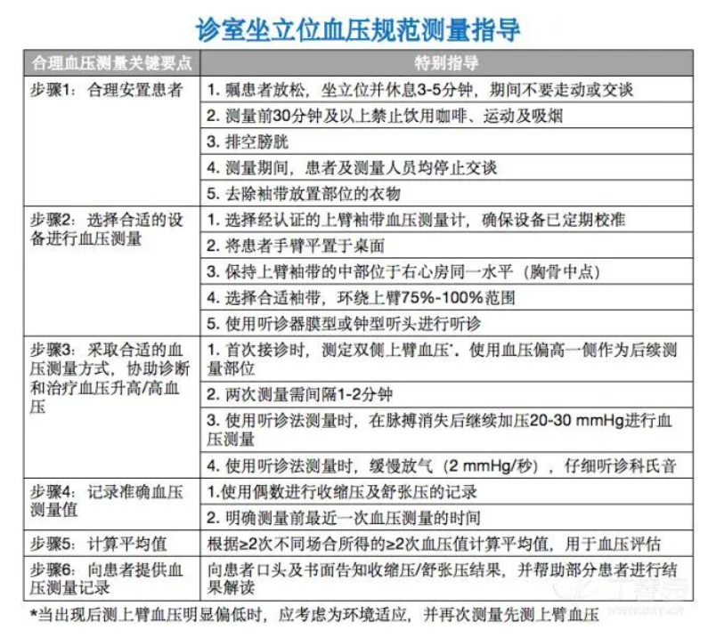
坐位测血压的标准

4
高血压的分级、分层标准

高血压分级

高血压分层
5
高血压急症病因主要包括哪几种
1. 血压短时间内严重升高(通常收缩压>180 mmHg 和/或舒张压>120 mmHg)伴进行性靶器官损害,如急性心源性肺水肿(31%)、急性脑卒中(22%,包括缺血性和出血性)、急性冠脉综合征(18%)、主动脉夹层(8%)、急性肾损伤(6%)、高血压脑病(5%)以及子痫前期和子痫等;
2. 围手术期高血压急症和嗜铬细胞危象;
3.若患者收缩压≥220 mmHg 和/或舒张压≥140 mmHg,无论有无症状应视为高血压急症;
4. 对于妊娠期妇女或某些急性肾小球肾炎患者,特别是儿童,血压升高可能并不明显但出现严重脏器损害;
5. 某些患者既往血压显著升高且已造成靶器官损害,平时血压控制不满意,而在就诊时血压未达到前述标准但已出现急性肺水肿、主动脉夹层、心肌梗死或急性脑卒中等情况。
6
高血压急症的诱因
1.寒冷刺激、精神创伤、外界不良刺激、情绪波动和过度疲劳等。
2.应用单胺氧化酶抑制剂治疗高血压,并同时食用干酪、扁豆、腌鱼、啤酒和红葡萄酒等一些富含酪胺酸的食物。
3.应用拟交感神经药物后发生节后交感神经末梢的儿茶酚胺释放。
4.高血压患者突然停用可乐定等降压药物。
5.经期和绝经期的内分泌功能紊乱。
7
临床表现
头晕、心慌、恶心、出冷汗、四肢冰凉可能是高血压危象。
头痛、恶心、呕吐、视物模糊可能是高血压脑病。
突然血压急剧升高伴有急性肾脏功能不全可能是“恶性高血压”。
高血压危象属于高血压急症范围。所谓高血压急症,是指原来没有高血压,或者有高血压,但血压一直相对平稳,突然出现血压急剧升高,并出现一系列严重临床症状的情况,属于高血压急症,属于严重的心脑血管疾病之一,如果不及时处理,可能引起中风、偏瘫、失明,甚至死亡等严重后果。
高血压急症一般可分为三种类型:高血压危象、高血压脑病、恶性高血压。三者的共同特点是血压突然急剧升高,不同的是,高血压危象以全身症状为主,如眩晕、头痛、视物模糊、心悸、潮红或者苍白、无力等。
高血压脑病主要表现为脑部症状,如剧烈头痛、头晕、意识模糊,甚至昏迷等。
恶性高血压主要表现为血压急剧升高,同时出现急性肾功能损害,甚至肾衰竭,如水肿、少尿、蛋白尿,抽血检查肾功能异常。
7
高血压危象的病情评估

8
高血压危象的诊断依据
1.血压短时间内严重升高(通常收缩压 >180 mmHg 和 / 或舒张压 >120 mmHg)
2.伴有进行性心、脑、肾 等重要靶器官功能不全表现(包括高血 压脑病、颅内出血出血和蛛网膜下腔出血)、 脑梗死、急性心力衰竭、ACS(不稳定型心绞痛、 急性心肌梗死)、主动脉夹层、子痫、肾功能不全、嗜铬细胞瘤危象及围术期严重高血压等。
3.有靶器官损害:
(1)ECG,尿液分析,尿素氮,肌酐;
(2)实验室检查通常包括心电图、尿液分析、血清尿素氮和肌酐测定;
(3)有神经病学表现的病人,需要行头部CT检查以诊断颅内出血、水肿或梗死;
(4)有胸痛或呼吸困难的病人需行胸部X线检查;
(5)提示靶器官损害的ECG异常包括左心室肥厚或急性缺血的征象;
(6)肾脏受累时典型的尿液分析异常包括红细胞、红细胞管型和蛋白尿。
9
高血压危象的治疗

10
降压药物的选择

11
降压药物剂量的选择

12
护理措施
1.休息和体位 患者需绝对卧床休息,将患者的头抬高30°,使颅内压减低,以达到所需的体位性降压的作用。抽搐者应防坠床。
2.患者置于安静、避光的环境,减少对患者的精神刺激。
3.吸氧、吸痰 一般采用鼻导管吸氧,以减轻缺氧、呼吸困难的症状。已出现昏迷的患者应及时吸痰,保持呼吸道通畅。可置其侧卧,将其下颌前拉,以利于呼吸。
4.迅速开辟静脉通路 以保证降压药物的顺利输入,达到迅速、安全、有效地降压。
(1)降压的药物选择:遵医嘱给予正确、有效、作用迅速地降压药物。选用的药物应既适用于高血压急症又适合慢性高血压的长期维持治疗,所选药物应对外周血管有扩张作用,并对心肌收缩、窦房结和房室结无明显抑制作用。硝普钠是快速降低血压的最有效药物,能直接作用于血管平滑肌、扩张动脉和静脉。其他还有二氮嗪、利血平、肼屈嗪、喷托铵、压宁定等,必要时可联合用药,既可提高疗效、减少药量及不良反应,又能延长作用时间。
(2)降压速度:降压速度宜快,迅速将血压降至安全范围,否则预后较差。待血压降至安全的范围后,应放慢滴速,老年人尤其应注意。
(3)降压幅度:降压幅度应因人而异。如果肾功能正常,无脑血管或冠状动脉疾病史,亦非急性主动脉瘤或嗜铬细胞瘤伴急性血压增高的患者,血压可降至正常水平。否则因降压幅度过大,可能会导致心、脑、肾的功能进一步恶化。一般认为将血压控制在21.3~23.9/13.3~14.6kPa(160~180/100~110mmHg) 较安全。
5.严密观察病情 监测血压、脉搏、呼吸、神志、瞳孔及心肾功能的变化。对于持续抽搐或神志改变的患者应严格监视,取出假牙并安放牙垫,以防舌咬伤或误吸;头晕、意识障碍者,应加用床栏以防坠床。
来源:医学生
查看更多