200
评论
查看更多
密码过期或已经不安全,请修改密码
修改密码
壹生身份认证协议书
同意
拒绝
同意
拒绝
同意
不同意并跳过
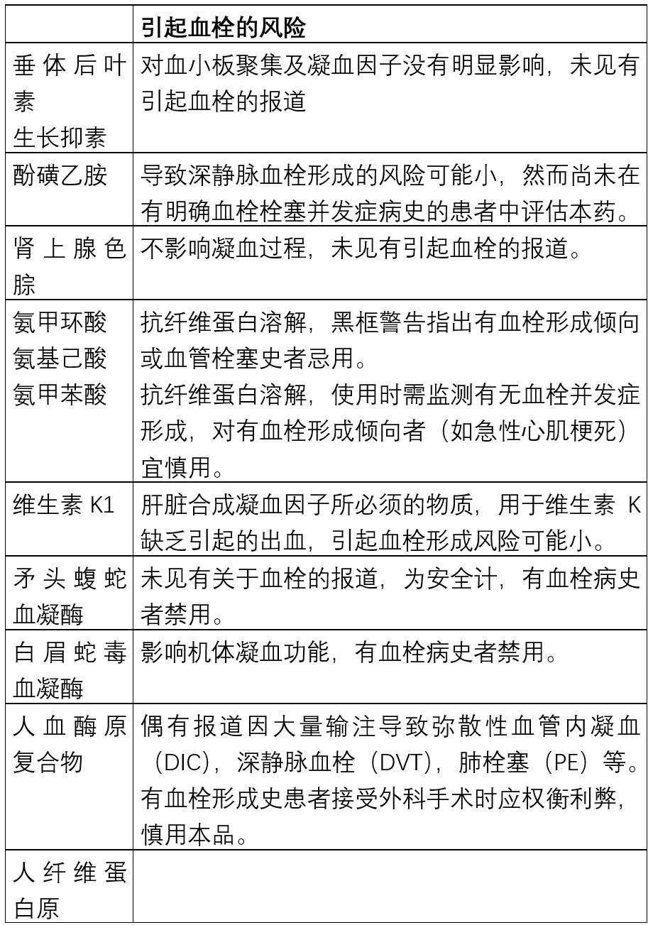
不同止血药引起血栓的风险

提示:合理使用止血药,不仅需要了解止血药的作用机理及特点,更需要根据患者的病理生理状态有针对性适量使用,才能做到临床止血安全有效。
来源:药评中心
查看更多