查看更多
密码过期或已经不安全,请修改密码
修改密码
壹生身份认证协议书
同意
拒绝
同意
拒绝
同意
不同意并跳过
随着成人和儿童的肥胖症患病率在全世界范围内不断提高,肥胖已经被列为全球性的重大健康挑战。低热量或限制饮食、运动等是大家常常选择的减肥方式,但往往会发现,这些方式在短期减轻体重的同时,也会刺激人的食欲上升,造成减脂反弹。因此,控制餐后食欲成为防止体重恢复的一个研究热点。
近日,来自英国伦敦国王学院的研究人员在《Nature Metabolism》上发表了题为Postprandial glycaemic dips predict appetite and energy intake in healthy individuals的研究成果,揭示了影响餐后食欲和能量摄入的关键因素。他们发现,餐后血糖水平可能是人们减肥路上的一大障碍,进食数小时后血糖水平大幅下降的人,将比其他人更加容易饥饿,也会进一步导致比其他人多摄入数百卡路里的能量。

前期研究发现,餐后的饱腹感会受到进食后的胃胀、胃肠道肽的释放和血浆代谢物等一系列生理事件的作用,而代谢产物中最突出的是血浆葡萄糖,它由胰岛素调节,长期以来一直被认为是餐后饱腹感最有趣的标志之一。动物模型也显示,胰岛素通过激活胰岛素受体来调节食欲,胰岛素受体会增加下丘脑抑制食欲(厌食性)肽的下丘脑表达,并作用于其他神经元抑制食欲刺激(食欲性)肽的表达。但在人体中,餐后血糖对餐后食欲和能量摄入的影响还仍未可知。
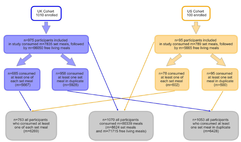
为了了解葡萄糖在食欲控制中的潜在作用,研究人员从英国和美国招募了共1070名参与者,每天早晨食用研究人员提供的标准早餐(所含热量相同,但常规营养元素组成不同),早餐后禁食3小时,然后自由进食并记录饮食状况,同时通过应用程序记录其饥饿和警觉性水平,通过连续血糖监测仪(CGM)和加速度计评估参与者的血糖水平、身体活动和睡眠,如此进行为期两周的检测和统计。

研究路线
对所有血糖数据进行统计分析后,研究人员发现,虽然参与者食用的早餐相同,但其之后的血糖反应有很大差异,有些参与者进食后血糖在0–2小时上升到峰值,2-3小时又迅速下降到基线以下,之后重新上升。
食用标准早餐后的平均血糖反应(n = 1070)
研究人员在针对年龄、性别、体重指数和体重调整后,使用标准线性回归模型对参与者的血糖反应、饥饿感、警觉性及随后自由进食的能量摄入间的相关性进行了分析,发现2-3小时间血糖出现下降与2-3小时的饥饿感、距下一餐的时间、3-4小时和24小时内的能量摄入量显著相关,且相关性显著强于0-2小时间升高这一变化。
血糖变化与餐后饥饿感、能量摄入等间的关联
这一结果表明,即使吃了相同的食物,在饭后2-3小时会出现血糖下降这一变化的参与者,相比其他人,饥饿感会增加约9%,表现出饿得更快,同时忍受到下一顿饮食的时间缩短约24分钟,而在随意自由进食阶段也会多摄入75卡路里的热量,一天内多摄入312卡路里热量。
该研究的通讯作者Ana M. Valdes说:“许多人努力减肥并保持体重,但总是会反弹、失败。我们的研究中,进食后糖量的下降对饥饿和食欲有很大影响这一发现,具有巨大的潜力,或许可以帮助人们更好地理解和控制体重及健康。”
来源:生物探索
查看更多