壹生大学

壹生身份认证协议书

本项目是由壹生提供的专业性学术分享,仅面向医疗卫生专业人士。我们将收集您是否是医疗卫生专业人士的信息,仅用于资格认证,不会用于其他用途。壹生作为平台及平台数据的运营者和负责方,负责平台和本专区及用户相关信息搜集和使用的合规和保护。
本协议书仅为了向您说明个人相关信息处理目的,向您单独征求的同意,您已签署的壹生平台《壹生用户服务协议》和《壹生隐私政策》,详见链接:
壹生用户服务协议:
https://apps.medtrib.cn/html/serviceAgreement.html
壹生隐私政策:
https://apps.medtrib.cn/html/p.html
如果您是医疗卫生专业人士,且点击了“同意”,表明您作为壹生的注册用户已授权壹生平台收集您是否是医疗卫生专业人士的信息,可以使用本项服务。
如果您不是医疗卫生专业人士或不同意本说明,请勿点击“同意”,因为本项服务仅面向医疗卫生人士,以及专业性、合规性要求等因素,您将无法使用本项服务。

同意

拒绝

同意

拒绝

知情同意书

同意

不同意并跳过

工作人员正在审核中,
请您耐心等待
审核未通过
重新提交
完善信息
{{ item.question }}
确定
收集问题
{{ item.question }}
确定
您已通过HCP身份认证和信息审核
(
5
s)

雾化吸入治疗,患者应该先用布地奈德还是支气管扩张剂?

2026-04-05作者:论坛报小璐资讯
原创


核心原则:先用支气管扩张剂,后用布地奈德


正确的顺序是:先雾化吸入支气管扩张剂,等待约10-15分钟,再雾化吸入布地奈德


科学原理:

  1. 先扩张气道:支气管扩张剂(如沙丁胺醇)能快速舒张气道平滑肌,打开气道,降低气道阻力。

  2. 后吸入抗炎药:气道打开后,后续吸入的布地奈德(糖皮质激素)更容易深入和沉积在小气道和肺部,从而更充分地发挥局部抗炎作用。

  3. 避免副作用:如果顺序颠倒,先吸入布地奈德,可能因气道尚未充分扩张而导致药物沉积不佳,且布地奈德本身可能引起轻微的刺激性咳嗽或气道痉挛,此时再用支气管扩张剂来缓解就本末倒置了。

简单记忆:先“开门”(扩张支气管),再“打扫”(抗炎)。


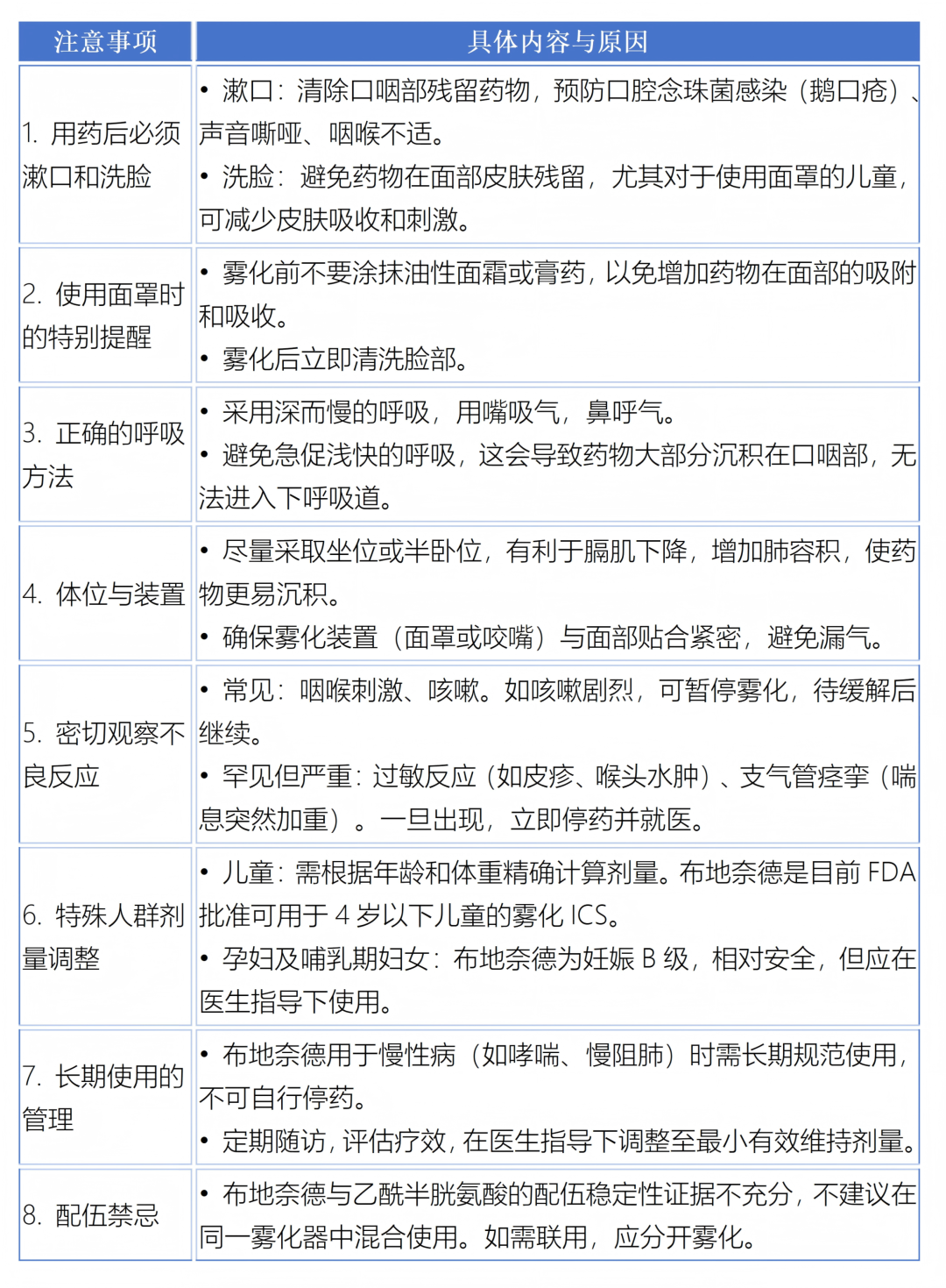
雾化吸入布地奈德的其他关键注意事项



除了用药顺序,以下几点对于确保疗效和安全性至关重要。


完整操作流程建议



  1. 准备:清洁口腔,取坐位,检查雾化装置。

  2. 第一步:按医嘱配制支气管扩张剂溶液,进行雾化吸入,时间约5-10分钟。

  3. 间隔:休息10-15分钟,让气道充分舒张。

  4. 第二步:配制布地奈德混悬液,进行雾化吸入,时间约5-10分钟。

  5. 结束:立即彻底漱口、洗脸。清洗雾化装置,晾干备用。


总结



牢记“先支气管扩张剂,后布地奈德”的顺序,并严格执行“用药后漱口洗脸”的规定,是保证雾化吸入治疗安全有效的两大基石。 同时,注意正确的呼吸技巧和体位,并了解可能的不良反应,才能让雾化治疗发挥最佳效果。




综合自《雾化吸入疗法在呼吸疾病中的应用专家共识《支气管镜操作围手术期雾化治疗专家共识》《支气管哮喘防治指南


200 评论

查看更多