壹生大学

壹生身份认证协议书

本项目是由壹生提供的专业性学术分享,仅面向医疗卫生专业人士。我们将收集您是否是医疗卫生专业人士的信息,仅用于资格认证,不会用于其他用途。壹生作为平台及平台数据的运营者和负责方,负责平台和本专区及用户相关信息搜集和使用的合规和保护。
本协议书仅为了向您说明个人相关信息处理目的,向您单独征求的同意,您已签署的壹生平台《壹生用户服务协议》和《壹生隐私政策》,详见链接:
壹生用户服务协议:
https://apps.medtrib.cn/html/serviceAgreement.html
壹生隐私政策:
https://apps.medtrib.cn/html/p.html
如果您是医疗卫生专业人士,且点击了“同意”,表明您作为壹生的注册用户已授权壹生平台收集您是否是医疗卫生专业人士的信息,可以使用本项服务。
如果您不是医疗卫生专业人士或不同意本说明,请勿点击“同意”,因为本项服务仅面向医疗卫生人士,以及专业性、合规性要求等因素,您将无法使用本项服务。

同意

拒绝

同意

拒绝

知情同意书

同意

不同意并跳过

工作人员正在审核中,
请您耐心等待
审核未通过
重新提交
完善信息
{{ item.question }}
确定
收集问题
{{ item.question }}
确定
您已通过HCP身份认证和信息审核
(
5
s)

四川大学华西医院肾脏内科/肾脏病研究所付平教授/马良研究员团队:肾小管ACSM3缺失损害中链脂肪酸代谢并加重肾脏纤维化

2025-10-26作者:壹声资讯
非原创


四川大学华西医院肾脏内科/肾脏病研究所付平教授/马良研究员团队于2025年9月在PNAS发表文章“Tubular ACSM3 deficiency impairs medium-chain fatty acid metabolism and aggravates kidney fibrosis”(扫描二维码阅读原文)。本研究发现了酰基辅酶A合成酶中链家族成员3(ACSM3)调节月桂酸(C12:0)代谢在肾脏纤维化中的重要机制,提示ACSM3可作为慢性肾脏病的潜在治疗靶点,而膳食中链脂肪酸补充或成为其干预新策略,为后续开发相应治疗方法提供了理论支持。

图片


慢性肾脏病(CKD)是全球性的公共卫生问题,其共同病理特征是肾脏纤维化,表现为肾小球硬化、小管萎缩和间质纤维化。肾小管上皮细胞(TECs)的能量供应高度依赖于脂肪酸氧化(FAO),而FAO功能障碍可导致脂质堆积、线粒体损伤和能量生成减少,是肾脏纤维化发生的关键驱动因素。中链脂肪酸(MCFAs)是一类含有6-12个碳原子的饱和脂肪酸,其无需依赖肉碱转运系统即可进入线粒体,从而表现出高效的β-氧化作用。这种独特的代谢途径使得中链脂肪酸在多种代谢性疾病中展现出治疗潜力,但其在CKD中的作用尚不明确。中链酰基辅酶A合成酶家族成员3(ACSM3)作为MCFA代谢的关键酶,但其在肾脏纤维化中的功能尚未被揭示。


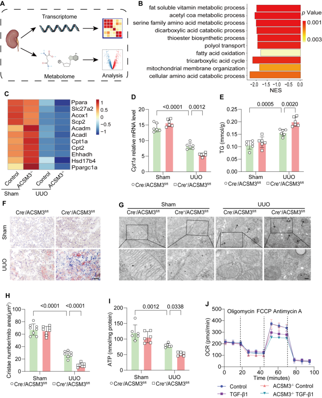
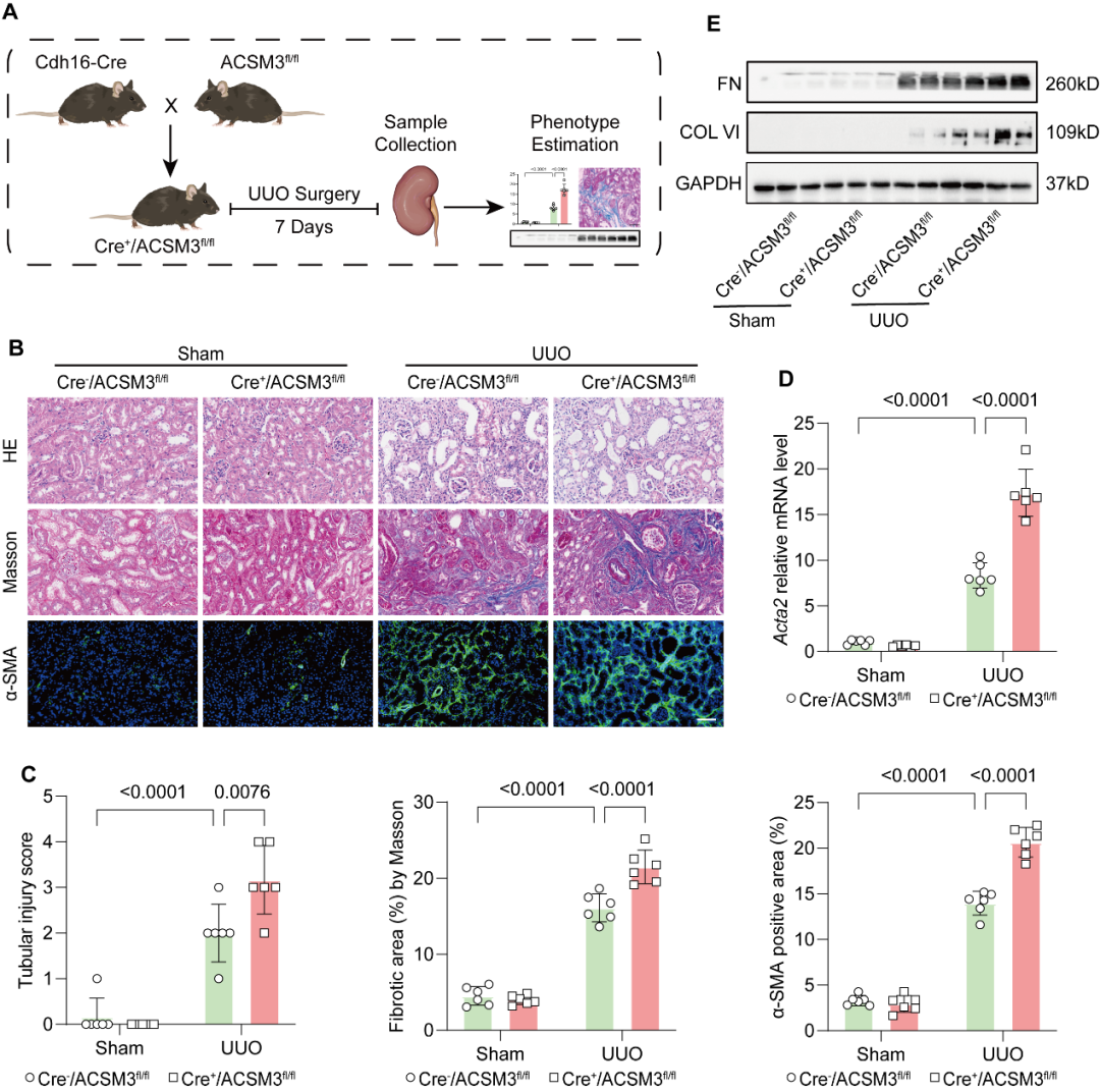
本研究发现,ACSM3在CKD小鼠模型和患者中表达显著下调,且主要定位于TECs。CKD患者ACSM3表达水平与肾功能相关,提示肾小管ACSM3与肾脏纤维化密切相关。为了明确ACSM3在肾脏纤维化中的作用,构建了ACSM3敲除小鼠和ACSM3腺相关病毒,并在肾纤维化模型中进行验证。结果显示,敲除ACSM3加重肾脏纤维化,而ACSM3过表达则能缓解。机制上,转录组学联合代谢组学分析揭示肾小管ACSM3缺失会损害中链脂肪酸代谢,促进脂质蓄积,进而引发线粒体功能障碍和能量生成减少,最终加重肾脏纤维化。


图片

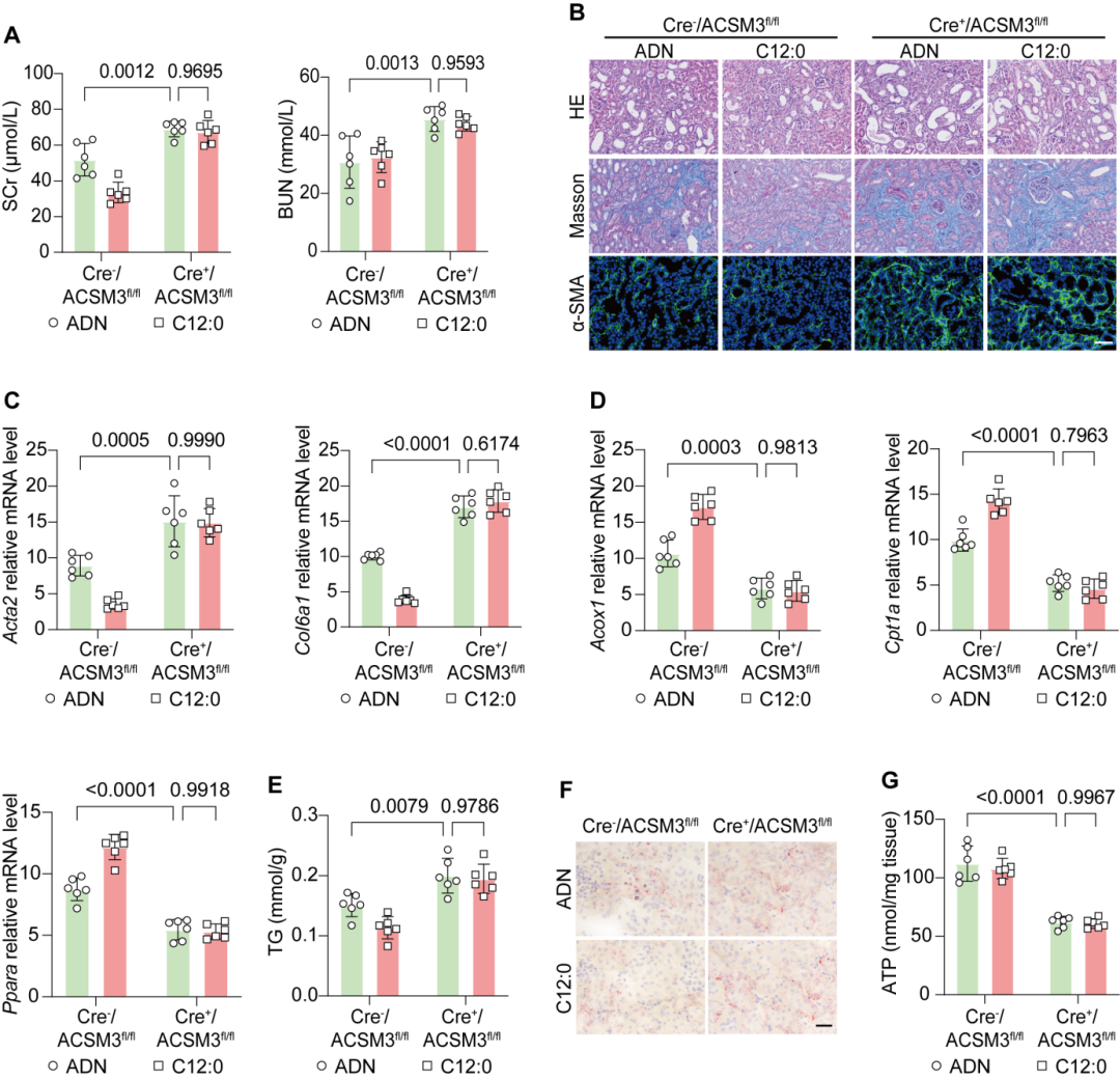
图1 肾小管ACSM3 敲除加重肾脏纤维化


图片

图2 肾小管ACSM3缺失损害脂质代谢和能量产生


膳食补充月桂酸(C12:0)能够缓解野生型小鼠的肾脏纤维化,但在ACSM3肾小管上皮细胞条件性敲除小鼠中该保护作用消失,表明C12:0的肾脏保护作用主要依赖于ACSM3。当肾小管ACSM3缺失导致C12:0氧化受损时,会进一步加重肾纤维化。


该项目获得国家自然科学基金2025年度面上项目资助。

图片

图3 肾小管ACSM3缺失导致C12:0利用障碍


专家点评



蔡广研教授:作为慢性肾脏病的核心病理特征,肾脏纤维化目前仍缺乏特异且有效的治疗手段,探索其关键靶点具有重要意义。近年来,代谢紊乱尤其是脂肪酸氧化(FAO)障碍被证实是肾脏纤维化的重要驱动因素。中链酰基辅酶A合成酶家族成员3(ACSM3)作为中链脂肪酸(MCFA)代谢中的关键酶,负责将MCFAs转化为相应的脂酰辅酶A,进而参与FAO进程,然而其在肾脏疾病中的作用机制尚未明确。该研究发现肾小管ACSM3的表达显著下调,与纤维化程度呈显著负相关。研究应用了全身性敲除和肾小管条件性敲除小鼠以及腺相关病毒过表达策略,证实了肾小管ACSM3缺失可引起中链脂肪酸积聚,引发脂质代谢紊乱与能量生成障碍,进而加重肾脏纤维化。此外,研究还发现外源性补充C12:0可显著改善肾脏纤维化,但其保护作用主要依赖于ACSM3。该研究不仅拓展我们对慢性肾脏病发病机制的认识,而且为该疾病的防治提供了药物靶标和干预策略,具有重要的研究意义和临床价值。

图片

蔡广研,教授/主任医师、博士生导师,解放军总医院肾脏病医学部主任,中华医学会肾脏病学分会主任委员、中国医师协会肾脏内科医师分会总干事长、国际肾脏病学会常务理事。获得“国家高层次人才特殊支持计划”创新领军人才、军队科技领军人才、国家有突出贡献中青年专家等称号,是求是杰出青年奖、中国青年科技奖、享受国务院政府特殊津贴的获得者。长期从事慢性肾炎、高血压肾损害、糖尿病肾病、狼疮性肾炎及肾脏器官衰老的临床与基础研究,担任国家重点研发专项首席科学家等。

作者心得



研究心得

本研究的灵感最初来源于对多种肾脏纤维化模型测序数据进行分析时,一致观察到ACSM3表达的显著下调。这一发现引起了我们的重视,进而促使我们深入探索ACSM3在肾脏纤维化中的具体作用。基于团队前期在肾脏纤维化方面的研究积累,我们在表型验证环节进展相对顺利。


本研究最主要的挑战在于阐明ACSM3调控中链脂肪酸(MCFA)代谢进而影响肾脏纤维化的具体机制。经过多次团队讨论与实验尝试,我们通过转录组学与代谢组学的联合分析,发现ACSM3主要通过调控月桂酸(C12:0)代谢在肾脏纤维化中发挥重要作用。此外,本研究还首次系统评估了补充MCFA在肾脏纤维化中的治疗作用。在审稿过程中,审稿人的问题也让我们认识到当前研究的局限性,例如癸酸(C10:0)可能通过ACSM3非依赖途径发挥作用,这将引导我们下一步的研究方向。


投稿心得

本研究首先瞄准了享有崇高声誉的PNAS进行投稿。该杂志是世界上被引次数极多的综合性、跨学科连续出版物之一。该杂志第一次投稿对格式没有要求,我们2025年3月13日投稿,2025年4月21日收到两位审稿人的意见。针对审稿人的意见,我们逐条回复,并补充了大量实验数据来完善研究内容。我们于2025年6月19日完成返修,返修时文章格式需要参考杂志投稿指南。经过一轮补充实验与修改,我们的研究最终得以顺利在PNAS上发表。这一经历不仅是对我们研究工作的肯定,也为我们未来的学术探索奠定了坚实的基础。


共同通信作者

图片

付平,二级教授/主任医师,博士/博士后合作导师,四川大学华西医院肾脏科主任/肾脏病研究所所长。国际肾脏病学者(ISN Scholar)、Chinese Medical Journal 等23种杂志编委;国家重点研发计划、国自然区域联合基金等40项课题负责人,第一和通讯作者发表论文超400篇,其中SCI收录160余篇,包括STTT、Cell Res、Nat Commun、JASN、PNAS 等国际著名期刊;主编人民卫生出版教材和专著各1部;获中华医学会科技进步奖二等奖、华夏医学科技进步奖二等奖及四川省科技进步奖一等奖各1项;国家发明及实用新技术专利47项(PCT专利4项),已转化13项(1项产品2016年已进国家基本医保目录);另获软件著作权7项(5项已实现转化)。


通信作者

图片

马良,华西医院肾脏内科/肾脏病研究所研究员,中国病理生理学会肾脏病专委会委员、中国药理学会肾脏药理专委会委员、中国生理学会肾脏生理专委会青年委员等。研究方向为肾脏损伤与衰老的机制和干预策略。近5年在Nat Commun、Sig Transduct Target Ther、Mol Cell、Pro Natl Acad Sci USA 等期刊上以通信作者发表研究论文50余篇,申请国家发明专利和国际PCT专利17项。主持或参与国家重点研发计划、国家自然科学基金等10余项。


共同通信作者

图片

李凌之,副研究员,四川大学华西医院肾脏内科/肾脏病研究所。研究方向为肾脏纤维化的发病机制。主持国家自然科学基金(面上项目、青年基金)、国家博后面上基金等多项基金。以第一和通信作者在Nat Commun、PNAS 等杂志发表SCI论文10余篇。


第一作者

图片

李金玺,四川大学华西医院肾脏内科/肾脏病研究所在读硕士研究生,导师为付平教授。主要研究方向为肾脏纤维化的发病机制,以第一及共同第一作者在PNAS、Plos One 等杂志发表SCI论文3篇。


共同第一作者

图片

向婷,四川大学华西医院肾脏内科/肾脏病研究所在职博士后。研究方向为肾脏纤维化、肾脏衰老,以第一作者/共同第一作者在Nat Commun、PNAS、Acta Pharmacol Sin 等期刊发表SCI论文10余篇。





来源:华西医学时间

200 评论

查看更多