查看更多
密码过期或已经不安全,请修改密码
修改密码
壹生身份认证协议书
同意
拒绝
同意
拒绝
同意
不同意并跳过
启动抗菌药物治疗的指征非常明确,主要基于Anthonisen标准。当AECOPD患者满足以下任何一条时,应开始抗菌治疗。
标准一(确定细菌感染):同时出现以下三个核心症状:① 呼吸困难加重;②痰量增加;③痰液变脓(这是最关键的症状)。
标准二(高度怀疑细菌感染):出现上述三个症状中的两个,但其中一个必须是“痰液变脓”。
标准三(重症或特殊治疗):无论痰液性状如何,只要需要接受有创或无创机械通气治疗。
重要提示:对于仅表现为气短加重、痰量增多但痰液为白色或清亮的患者,细菌感染可能性低,通常不推荐常规使用抗菌药物。
辅助决策工具:血清C反应蛋白可帮助安全地减少抗菌药物使用。当CRP水平较低时,可支持不启动或停用抗菌药物的决策。
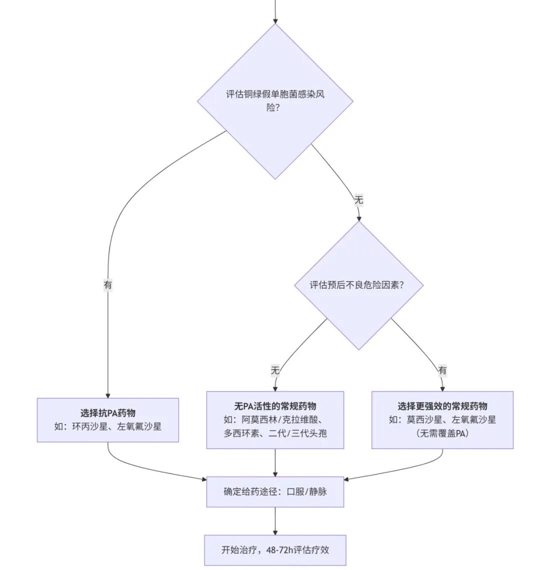
选择何种抗菌药物不是随意的,需要根据患者是否存在 “预后不良危险因素” 和 “铜绿假单胞菌感染危险因素” 进行分层。
第一步:评估危险因素
| 预后不良危险因素 | |
| 铜绿假单胞菌感染危险因素 |
第二步:根据分层选择药物
根据上述评估,可参考以下流程图进行药物选择。

门诊与住院患者的药物选择略有差异(住院患者可选静脉制剂),但分层逻辑相同。
给药途径:病情轻、可口服者,首选口服。仅在重症、无法口服或药物特性要求时静脉给药。
疗程:推荐短疗程。一般为 5-7天。有效者(呼吸困难改善、脓痰减少)不应随意延长疗程。
疗效评估与调整:初始治疗 48-72小时后必须评估疗效。
若 有效(症状改善),则按原方案完成短疗程。
若 无效,需重新评估:病原体是否覆盖?有无引流障碍(痰堵)?是否出现耐药或特殊病原体(如真菌)感染?
特殊病原体:对于有PA危险因素且初始治疗无效的重症患者,应考虑送痰培养,并经验性覆盖PA。
AECOPD的抗感染治疗决策应遵循 “先评估指征,再分层选药” 的精准路径。关键在于识别“脓痰”这一核心症状,并系统评估患者的个人风险因素,从而避免不必要的用药,并在需要时选择最恰当、最有效的抗菌药物。
《慢性阻塞性肺疾病诊治指南(2021年修订版)》《中国慢性阻塞性肺疾病基层诊疗与管理指南2024》
查看更多