壹生大学

壹生身份认证协议书

本项目是由壹生提供的专业性学术分享,仅面向医疗卫生专业人士。我们将收集您是否是医疗卫生专业人士的信息,仅用于资格认证,不会用于其他用途。壹生作为平台及平台数据的运营者和负责方,负责平台和本专区及用户相关信息搜集和使用的合规和保护。
本协议书仅为了向您说明个人相关信息处理目的,向您单独征求的同意,您已签署的壹生平台《壹生用户服务协议》和《壹生隐私政策》,详见链接:
壹生用户服务协议:
https://apps.medtrib.cn/html/serviceAgreement.html
壹生隐私政策:
https://apps.medtrib.cn/html/p.html
如果您是医疗卫生专业人士,且点击了“同意”,表明您作为壹生的注册用户已授权壹生平台收集您是否是医疗卫生专业人士的信息,可以使用本项服务。
如果您不是医疗卫生专业人士或不同意本说明,请勿点击“同意”,因为本项服务仅面向医疗卫生人士,以及专业性、合规性要求等因素,您将无法使用本项服务。

同意

拒绝

同意

拒绝

知情同意书

同意

不同意并跳过

工作人员正在审核中,
请您耐心等待
审核未通过
重新提交
完善信息
{{ item.question }}
确定
收集问题
{{ item.question }}
确定
您已通过HCP身份认证和信息审核
(
5
s)

王一民教授:常见细菌性肺炎诊治——铜绿假单胞菌肺炎的处置要点与进展

2025-10-03作者:论坛报小璐资讯
原创


王一民教授:常见细菌性肺炎的诊治概述

王一民教授:常见细菌性肺炎诊治——肺炎链球菌肺炎的处置要点与进展

王一民教授:常见细菌性肺炎诊治——金黄色葡萄球菌肺炎的处置要点与进展

王一民教授:常见细菌性肺炎诊治——流感嗜血杆菌肺炎的处置要点与进展


04

铜绿假单胞菌——结构性改变患者中最常见

概述






铜绿假单胞菌(PA)是临床常见的革兰阴性杆菌,多见于HAP,导致CAP相对少见。结构性肺病如支扩、慢阻肺病、肺囊性纤维化患者是PA定植或感染的高危人群。此外,研究发现PA是COVID-19住院患者继发细菌感染的常见病因之一(肺炎支原体、PA和流感嗜血杆菌),占继发感染的12%。

PA为需氧革兰阴性杆菌,属不发酵糖革兰阴性杆菌。影响PA致病性的决定因素是细菌分泌的外毒素、形成的生物被膜以及相关的群体感应(QS)系统。PA是临床上可形成生物被膜而致顽固性耐药的典型菌种之一。

在长期定植过程中,PA分离株常通过生成多糖藻酸盐而转化为黏液表型。藻酸盐的生成会促成生物膜生长、宿主免疫反应的清除作用下降及组织损伤。黏液表型菌株不仅仅见于囊性纤维化患者。

美国IDSA提出了“难治”耐药性PA( PADTR-PA)的概念——对以下药物均不敏感的PA,包括哌拉西林/他唑巴坦头孢他啶头孢吡肟氨曲南美罗培南、亚胺培南、环丙沙星左氧氟沙星。该定义更贴近临床治疗角度。

耐药机制




PA的耐药机制包括天然耐药、获得性耐药和适应性耐药,前两者可从药敏试验发现,后者与体内耐药有关。适应性耐药在去除刺激因素后是可逆的,因此常规药敏试验和耐药基因检测都难以发现,常造成临床治疗困难,主要机制包括生物被膜形成和细菌持留,多见于结构性肺病合并慢性感染患者。

天然耐药、获得性耐药的常见机制有:外膜通透性降低;主动外排系统过度表达;产生灭活酶,如Ampc酶,也有关于ESBL酶的报道,部分菌株产金属酶(如IMP和VIM型);ftsK(细胞分化相关基因)突变等。部分天然耐药机制需在一定外在因素(如抗菌药物选择性压力)作用下才会表达,故mNGS测得的主动外排系统基因并不能反映真实的细菌耐药表型。

临床表现及相关检查




常表现为急性发热、咳嗽、咳痰、气促,不常见表现包括咯血和胸痛。当患者咳黄绿色脓性痰时要警惕PA感染可能。肺部影像学改变缺乏特异性,常表现为支气管肺炎,可伴有小结节和小透亮区的“微脓肿”,少数情况下表现为大叶性肺炎、肺脓肿,可伴有胸腔积液。

区分PA的感染与定植较为困难,需注意结合临床特征进行判断。除常规体外药敏实验外,对于重症感染、重症免疫抑制宿主感染等情况,建议有条件的医院进行碳青霉烯酶表型确证试验,主要识别丝氨酸酶或金属酶。根据典型的药敏表型进行PA耐药机制的预测同样有参考价值。

治疗




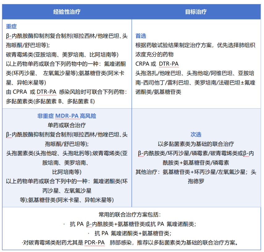
《中国铜绿假单胞菌下呼吸道感染诊治专家共识(2022年版)》中推荐,MDR铜绿假单胞菌下呼吸道感染的临床药物选择见下表。

图片

IDSA2024的指南中对于泌尿道外的DTR-PA首选药物是头孢洛扎/他唑巴坦头孢他啶/阿维巴坦及亚胺培南-西司他丁/雷利巴坦;对于产MBL的铜绿假单胞菌首选头孢德罗。



未完待续……


整理自王一民教《常见细菌性肺炎的诊治——肺炎专病种照护能力提升》的授课

感谢王一民教授审核



200 评论

查看更多